Published IH and IHC Pictures for 26904 RhoA-GTP mAb - Part 02

Cells suspended at 2 × 106/ml in standard adhesion buffer were stimulated as indicated. After a washing step, cells were fixed in ice-cold 4% formaldehyde for 20 minutes and stained in permeabilization buffer (PBS; 0.5% saponin, 4 mM azide, 10% FCS) containing antiactive RhoA or antiactive CDC42 antibody for 30 minutes at 4°C. After incubation with FITC-conjugated secondary antibody in permeabilization buffer (30 min at 4°C), cells were analyzed by cytofluorimetric quantification using a MACSQuant Analyzer.
(A) Actin cytoskeletal staining of MCF10A cells expressing CLDN18, ARHGAP26, and CLDN18-ARHGAP26. Cells were immunostained with HA for CLDN18- and CLDN18-ARHGAP26-expressing cells and phalloidin conjugated with Alexa Fluor 594 fluorescence.
(B) Active RHOA immunofluorescence analysis in MCF10A NT cells and stables expressing ARHGAP26 and CLDN18-ARHGAP26. Cells were stained with an antibody to active RHOA and DAPI.
(C) Western blot analysis of total RHOA in NT MCF10A and cells expressing CLDN18, ARHGAP26, and CLDN18-ARHGAP26. Cells were immunostained with RHOA antibody and GAPDH.
(D) Reduced GAP activity in MCF10A stables expressing ARHGAP26 and CLDN18-ARHGAP26. The GAP activity was analyzed in a pull-down assay (G-LISA; Cytoskeleton). The amount of endogenous active GTP-bound RHOA was determined in a 96-well plate coated with RDB domain of Rho-family effector proteins. The GTP form of RHO from cell lysates of the different stable lines bound to the plate was determined with RHOA primary antibody and secondary antibody conjugated to HRP. Luminescence values were calculated relative to NT MCF10A cells.
(E) Live MCF10A cells expressing CLDN18, ARHGAP26, and CLDN18-ARHGAP26 were incubated with Alexa-Fluor-594-conjugated CTxB for 15 min at 37°C followed by washing and fixation. Cells were immunostained with HA or GFP antibody and DAPI.
(F) Summary of the functional effects of CLDN18-ARHGAP26 in MCF10A, MDCK, HGC27, and HeLa.
Data are presented as mean ± SD (D). Scale bars in (A), (B), and (E) represent 10 μm.
Published IH and IHC Pictures for 26904 RhoA-GTP mAb - Part 01

Histology
Extracted premolars were immersed in 4% paraformaldehyde (PFA) for cell fixation and then decalcified in 10% EDTA (pH 7.4; BE021, Bio solution Co. Ltd., Korea) for 3 days at 50°C. The paraffin-embedded specimens were sectioned into 7 μm. Hematoxylin and eosin and Masson’s trichrome staining were performed after deparaffinization.
………….
For immunofluorescence staining, the slides were incubated with Proteinase K (10 μg/ml, AM2546, Thermo Scientific, United States) for 20 min at 37°C. Subsequently, the slides were incubated with antibodies against acetylated-tubulin (Ac-Tub, 1: 1,000 diluted, T7551, Sigma-Aldrich, United States), vascular endothelial growth factor (VEGF, 1: 200 diluted, sc-53462, Santa Cruz, United States), active RhoA (1: 100 diluted, 26904, NewEast Biosciences, United States), and VEGFR2 (1:100 diluted, 24795, CST, United States) at 4°C overnight. The specimens were sequentially incubated with secondary antibodies (Invitrogen, OR, United States) for 2 h at room temperature and were counterstained with DAPI (D1306, Invitrogen, OR, United States; 30 nM). Fluorescence detection was performed according to the manufacturer’s protocols and examined using a confocal laser microscope (DMi8, Leica, Germany).
Effect of BBS7 knockdown on the primary PDL cell migration.
(A) GFP-labeled PDL cells are stained with Ac-Tub (red), and nuclei are stained with TO-PRO-3 (blue). The primary cilia (arrowhead) were observed in the control group. PDL cells were spindle-shaped in the control group, whereas they were round in shape in the shBBS7 group. (B) Relative mRNA expression of Shh signaling molecules. Compared to the control group, the expression of PTCH1 and GLI1 was significantly decreased in the shBBS7 group. (C) Immunoblotting with Ptch1, Gli1, and GAPDH antibodies. The Ptch1 and Gli1 protein expressions were significantly decreased in the shBBS7 group. (D) Actomyosin cytoskeleton–related kinase is stained with active RhoA (red), and nuclei are stained with TO-PTO-3 (blue). (E) Immunoblotting with active RhoA, ROCK1, and GAPDH antibodies. The active RhoA and ROCK1 protein expressions were significantly decreased in the shBBS7 group. (F) PDL cell migration was examined by wound-healing assay (control, shBBS7, and Y-27632 group). The scratched and recovering of wounded areas were marked by white dotted lines. Representative images were captured at 0, 24, and 48 h. The shBBS7 group showed delayed wound closure compared to control and Y-27632 groups. (G) Quantification of migration distance in shBBS7 and Y-27632 groups was significantly lower than the control group. (H) The wound-healing area of shBBS7 and Y-27632 groups was significantly lower than the control group. (I) The representative trajectory plots depicting the path of the individual PDL cell movement. The trajectories were displayed by using position parameters and shifted to a common origin. The directional movement was observed in the control group, while the cell in shBBS7 and Y-27632 groups had low persistence to migration; scale bars: A, D, 25 μm; F, 400 μm **p < 0.001. Ac-Tub: acetylated-tubulin; Con: control.

Western Blot
Primary PDL cells were lysed with RIPA buffer supplemented with a proteinase inhibitor cocktail (cOmplete™; #11697498001). Cell extracts were fractionated by SDS-PAGE and transferred to a polyvinylidene difluoride membrane using a transfer apparatus according to the manufacturer’s protocols (Bio-Rad, California, United States). After blocking with 5% skim milk in TBST (10 mM Tris, pH 7.4, 150 mM NaCl, 0.1% Tween 20) for 60 min, the membrane was incubated with antibodies against Ptch1 (1:1,000 diluted, SC6149), Gli1 (1:1,000 diluted, ab49314, Abcam, United Kingdom), active RhoA (1: 1,000 diluted, 26,904, NewEast Biosciences, United States), ROCK 1 (1: 1,000 diluted, ab45171, Abcam, United Kingdom), α-smooth muscle actin (α-SMA, 1: 100 diluted, 14-9760-80, Invitrogen, United States), von Willebrand factor (vWF, 1: 1,000 diluted, AB7356, Sigma-Aldrich, United States), and GAPDH (1: 1,000 diluted, sc-3233) at 4°C overnight. Membranes were washed three times for 15 min and incubated with HRP-conjugated secondary antibodies for 2 h at room temperature. After three washes with TBST, the membranes were developed using the ECL system (RPN2232) according to the manufacturer’s protocols.
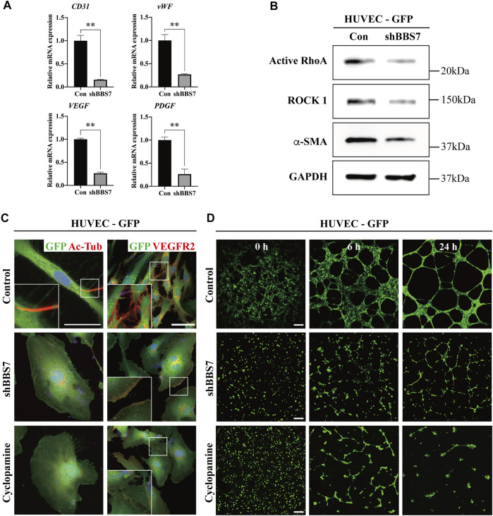
Effect of BBS7 knockdown on HUVECs. (A) Relative mRNA expression on angiogenesis markers. Compared to the control group, the expression of CD31, vWF, VEGF, and PDGF is significantly decreased in the shBBS7 group. (B) The protein expression of migration markers (active RhoA and ROCK 1) and endothelial marker (α-SMA) is significantly decreased in the shBBS7 group. (C) Ac-Tub–labeled primary cilia (red) are only observed in the control group. The expression of VEGFR2 is significantly decreased in shBBS7 and cyclopamine groups compared to the control group. (D) GFP-labeled HUVECs are cultured for 24 h in a 96-well plate coated with Matrigel®. Cells of the control group initially attached at 0 h, then migrated individually over the next 6 h and formed tubule-like structures, which matured by 24 h. Cells of the shBBS7 group initially attached at 0 h, then just a few tubule-like structures at 6 h, and failed tubule formation at 24 h. Cyclopamine group failed to form a junction and network at 6 and 24 h. Con: control group; scale bars; C. left column, 25 μm; right column, 50 μm. D, 400 μm, Ac-Tub: acetylated-tubulin; VEGFR2: vascular endothelial growth factor receptor 2.

Immunofluorescence of tissue sections.
FFPE samples were cut into 5-µm-thick sections. Sections were deparaffinized and rehydrated by sequential incubation in a graded ethanol series. After rehydration in PBS with 0.02% Triton X-100 (Thermo Fisher Scientific.), sections were subjected to heat-mediated antigen retrieval in 10 mM citric acid buffer (pH 6.0). Sections were blocked using a blocking solution (10% dried milk in PBS) for 1 h at room temperature. After blocking procedures, the sections were incubated with 2 µg/mL of antibody (Table 1) diluted in 1% BSA in PBS overnight at 4°C. After incubation, the sections were washed with PBS. Finally, the sections were incubated with fluorescently labeled secondary antibody for 1 h, washed with PBS, and then mounted in ProLong Diamond Antifade medium (Thermo Fisher Scientific, Waltham, MA).
Fig. 2. Representative intracellular patterns of RhoA and RhoA(GTP) within tissue sections from surgical biopsies of tissues of patients with DCIS subsequently found to exhibit nonrecurrent or recurrent cancer.
A–D: ductal carcinoma in situ (DCIS) tissue samples from patients who did not experience a cancer recurrence (A and B) and did experience a cancer recurrence (C and D). Both RhoA (A and C) and RhoA(GTP) (B and D) were found in a central distribution within the epithelial cells of patients who did not experience a recurrence (A, arrowheads). In contrast, RhoA and RhoA(GTP) adopt a peripheral pattern in epithelial cells of patients who later experience a recurrence (B, arrowheads). Of course, other cell types within the sections, such as mesenchymal cells, may also be stained with anti-RhoA reagents. Bar = 75 μm.

Immunofluorescence analysis
For active RHOA-GTP, pMLC2, pMYPT1 and Vimentin immunofluorescence of HEK-293T cells within collagen matrices, matrices were fixed for 72 hours in 0.25% formaldehyde in PBS at 4°C before permeabilization at room temperature (RT) for 20 minutes in 0.2% Triton-X and blocking of non-specific binding for 24 hours in PBS/0.2% bovine serum albumin (BSA) at 4°C. Primary antibodies were added overnight in PBS/0.2% BSA at 4°C. Antibodies used were, mouse anti-Active RHOA-GTP (NewEast Biosciences #26904, 1:100), rabbit anti-p(Thr696)MYPT1 (Millipore #ABS45, 1:100), mouse anti-p(Ser19)MLC2 (Cell Signaling Technologies #3675, 1:50), and mouse anti-Vimentin (Sigma-Aldrich #V2258, 1:100). Matrices were washed for 20 minutes at RT in 0.1% Triton-X, and secondary antibody (Alexa Fluor®-488 goat anti-rabbit/mouse, 1:400) and Alexa Fluor®-594 phalloidin (1:250) (all from Thermo Fisher Scientific) were added for 1 hour at RT in the dark.
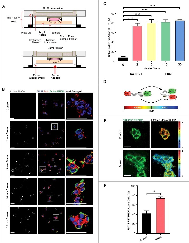
(A) Diagram of how compressive stress was applied to cells embedded in collagen matrices, and to whole mouse tissues. (B-C) Immunofluorescence analysis of GTP-bound RHOA (white in monochrome and green in merge), as detected by a conformation-specific anti-Active RHOA antibody, in HEK-293T cells embedded in collagen followed by application of compressive stress for times as specified. F-actin is labelled with phalloidin and cell nuclei with DAPI (red and blue in merge). Scale Bars: 50 µm. Column graph shows percentage of cells positive. n = 5 collagen matrices per analysis and data (mean+SEM) were graphed by averaging multiple fields of view and analyzed by one-way ANOVA. ****p < 0.0001. (D) Schematic representation of the principle of Förster resonance energy transfer (FRET) using the Raichu RHOA-FRET biosensor. (E) Representative images of collagen-embedded HEK-293T-RHOA-FRET cells (green) following compressive stress for 10 minutes, with corresponding lifetime map of RHOA FRET. Scale Bars: 20 µm. (F) HEK-293T-RHOA-FRET cells were subjected to compressive stress for 10 minutes and percent of FLIM-FRET RHOA active cells quantified. n = 3 collagen matrices per analysis and data (mean+SEM) were analyzed by unpaired t-test. **p < 0.01.

Immunofluorescence analysis
For active RHOA-GTP, pMLC2, pMYPT1 and Vimentin immunofluorescence of HEK-293T cells within collagen matrices, matrices were fixed for 72 hours in 0.25% formaldehyde in PBS at 4°C before permeabilization at room temperature (RT) for 20 minutes in 0.2% Triton-X and blocking of non-specific binding for 24 hours in PBS/0.2% bovine serum albumin (BSA) at 4°C. Primary antibodies were added overnight in PBS/0.2% BSA at 4°C. Antibodies used were, mouse anti-Active RHOA-GTP (NewEast Biosciences #26904, 1:100), rabbit anti-p(Thr696)MYPT1 (Millipore #ABS45, 1:100), mouse anti-p(Ser19)MLC2 (Cell Signaling Technologies #3675, 1:50), and mouse anti-Vimentin (Sigma-Aldrich #V2258, 1:100). Matrices were washed for 20 minutes at RT in 0.1% Triton-X, and secondary antibody (Alexa Fluor®-488 goat anti-rabbit/mouse, 1:400) and Alexa Fluor®-594 phalloidin (1:250) (all from Thermo Fisher Scientific) were added for 1 hour at RT in the dark.
Figure 6. Compression-induced enhancement of RHO signaling can be blocked pharmacologically.
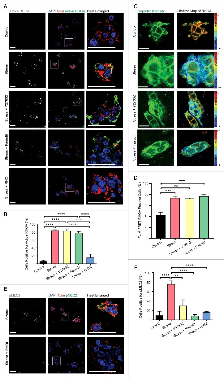
(A-B) Immunofluorescence analysis of GTP-bound active RHOA (white in monochrome and green in merge), as detected by a conformation-specific anti-Active RHOA antibody, in HEK-293T cells embedded in collagen followed by application of compressive stress with and without pre-treatment with the ROCK-specific inhibitors Y27632 and Fasudil, and a RHO-specific inhibitor (RHOi). F-actin is labelled with phalloidin and cell nuclei with DAPI (red and blue in merge). Scale Bars: 50 µm. Column graph shows percentage of cells positive. n = 5-7 collagen matrices per analysis and data (mean+SEM) were graphed by averaging multiple fields of view and analyzed by one-way ANOVA. ****p < 0.0001. (C) Representative images of collagen-embedded HEK-293T-RHOA-FRET cells (green) followed by application of compressive stress for 10 minutes with and without pre-treatment with the ROCK-specific inhibitors Y27632 and Fasudil, with corresponding lifetime map of RHOA FRET. Scale Bars: 20 µm. (D) HEK-293T-RHOA-FRET cells were subjected to compressive stress for 10 minutes with and without pre-treatment with the ROCK-specific inhibitors Y27632 and Fasudil and percent of FLIM-FRET RHOA active cells quantified. Data is combined with that in Fig. 1F. n = 3 collagen matrices per analysis and data (mean+SEM) were analyzed by one-way ANOVA. **p < 0.01. ***p < 0.001. (E-F) p(Ser19)MLC2 (white in monochrome and green in merge) in HEK-293T cells embedded in collagen followed by application of compressive stress with and without pre-treatment with RHOi. Data in F is combined with that in Fig. 5B. F-actin is labelled with phalloidin and cell nuclei with DAPI (red and blue in merge). Scale Bars: 50 µm. Column graph shows percentage of cells positive. n = 5-7 collagen matrices per analysis and data (mean+SEM) were graphed by averaging multiple fields of view and analyzed by one-way ANOVA. **p < 0.01, ****p < 0.0001.

2.7. Patient samples and immunofluorescence (IF)
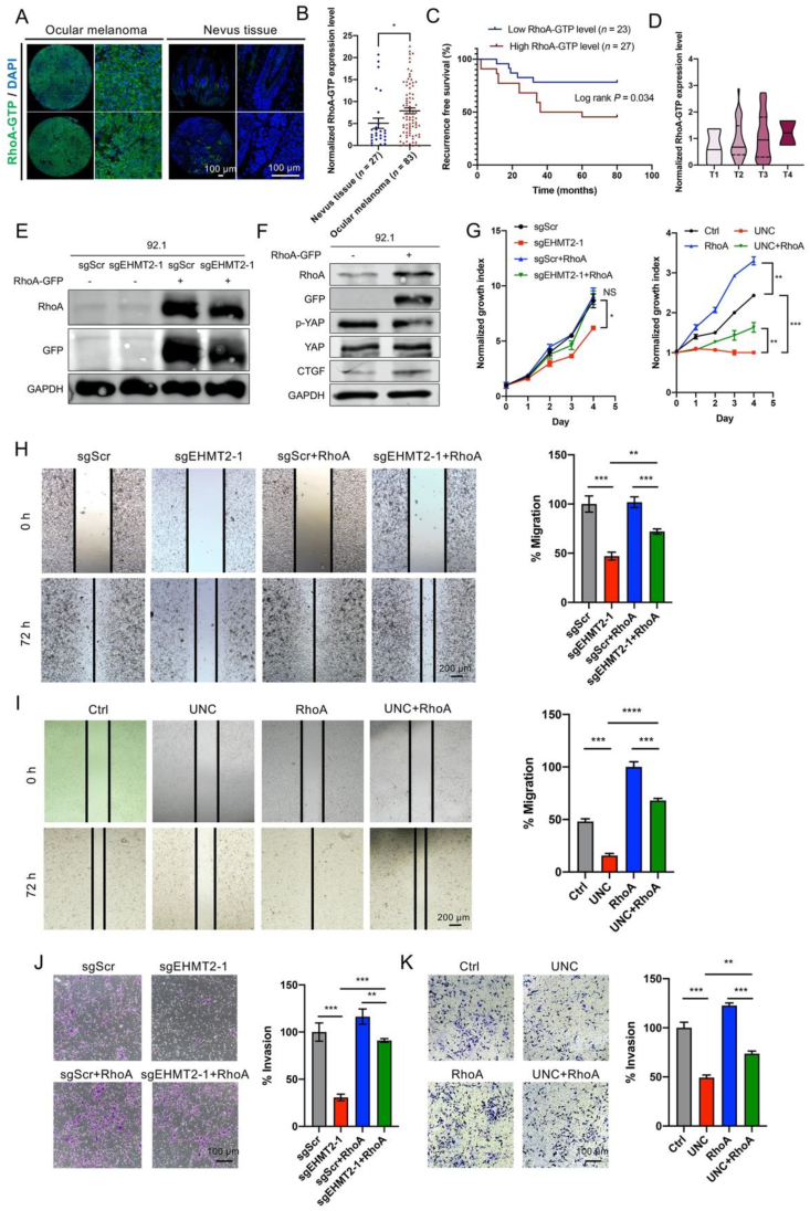
A cohort containing human specimens of 83 ocular melanoma and 27 nevus was collected from 2007 to 2017 in Ninth People’s Hospital, Shanghai Jiao Tong University School of Medicine. The information of patients has been described previously27. Specimens were collected following the approved procedure from consenting patients. After the slides were deparaffinized and rehydrated, Na-citrate buffer was used to retrieve the antigen. The slides were incubated with primary antibodies overnight at 4 °C, including EHMT2 (Invitrogen, PA5-78347), RhoA-GTP (NewEast Biotechnology, 26904), Ki67 (Cell Signaling, 9449), ARHGAP29 (Santa Cruz, sc-365554). For cell IF, slides were fixed with 4% PFA, permeabilized with 0.3% Triton X-100, and blocked in 5% BSA. They were then incubated in primary antibodies against EHMT2 (Invitrogen, PA5-78347), MITF (Proteintech, 13092-1-AP), TYR (Proteintech, 21995-1-AP), DCT (Abcam, ab74073), YAP (Proteintech, 66900-1-Ig). DAPI (Abcam, ab104139) was used to stain cell nuclei. TUNEL assay was performed according to instructions (Millipore). Image acquisition was conducted via an Eclipse 80i Microscope (Nikon, Japan). The clinicopathologic characteristics of UM patients and associations between EHMT2, RhoA-GTP expression are recorded in Supporting Information Table S2.

2.7. Patient samples and immunofluorescence (IF)
A cohort containing human specimens of 83 ocular melanoma and 27 nevus was collected from 2007 to 2017 in Ninth People’s Hospital, Shanghai Jiao Tong University School of Medicine. The information of patients has been described previously27. Specimens were collected following the approved procedure from consenting patients. After the slides were deparaffinized and rehydrated, Na-citrate buffer was used to retrieve the antigen. The slides were incubated with primary antibodies overnight at 4 °C, including EHMT2 (Invitrogen, PA5-78347), RhoA-GTP (NewEast Biotechnology, 26904), Ki67 (Cell Signaling, 9449), ARHGAP29 (Santa Cruz, sc-365554). For cell IF, slides were fixed with 4% PFA, permeabilized with 0.3% Triton X-100, and blocked in 5% BSA. They were then incubated in primary antibodies against EHMT2 (Invitrogen, PA5-78347), MITF (Proteintech, 13092-1-AP), TYR (Proteintech, 21995-1-AP), DCT (Abcam, ab74073), YAP (Proteintech, 66900-1-Ig). DAPI (Abcam, ab104139) was used to stain cell nuclei. TUNEL assay was performed according to instructions (Millipore). Image acquisition was conducted via an Eclipse 80i Microscope (Nikon, Japan). The clinicopathologic characteristics of UM patients and associations between EHMT2, RhoA-GTP expression are recorded in Supporting Information Table S2.

2.7. Patient samples and immunofluorescence (IF)
A cohort containing human specimens of 83 ocular melanoma and 27 nevus was collected from 2007 to 2017 in Ninth People’s Hospital, Shanghai Jiao Tong University School of Medicine. The information of patients has been described previously27. Specimens were collected following the approved procedure from consenting patients. After the slides were deparaffinized and rehydrated, Na-citrate buffer was used to retrieve the antigen. The slides were incubated with primary antibodies overnight at 4 °C, including EHMT2 (Invitrogen, PA5-78347), RhoA-GTP (NewEast Biotechnology, 26904), Ki67 (Cell Signaling, 9449), ARHGAP29 (Santa Cruz, sc-365554). For cell IF, slides were fixed with 4% PFA, permeabilized with 0.3% Triton X-100, and blocked in 5% BSA. They were then incubated in primary antibodies against EHMT2 (Invitrogen, PA5-78347), MITF (Proteintech, 13092-1-AP), TYR (Proteintech, 21995-1-AP), DCT (Abcam, ab74073), YAP (Proteintech, 66900-1-Ig). DAPI (Abcam, ab104139) was used to stain cell nuclei. TUNEL assay was performed according to instructions (Millipore). Image acquisition was conducted via an Eclipse 80i Microscope (Nikon, Japan). The clinicopathologic characteristics of UM patients and associations between EHMT2, RhoA-GTP expression are recorded in Supporting Information Table S2.
Fig 2. C3 affects the localization of active RhoA at the cleavage furrow.
(A and B) Active RhoA was immunolocalized with an anti-active-RhoA (RhoA-GTP) mouse monoclonal antibody and visualized by confocal microscopy. (A) Embryos were injected with control buffer (n=24) or with (B) C3 (n=30). a1 and a2 show magnification of regions highlighted in A. b1 and b2 show magnification of regions highlighted in B.

3.1.3 Active RhoA Immunofluorescence
1. Fix embryos at the desired stage of development in trichloroacetic acid (TCA) 12 h 4 C.
2. Wash once with 1x PBS.
3. Wash twice with 1x PBST 10 min each time.
4. Dechorionate with fine forceps.
5. Block with blocking solution for 4 h at room temperature with
gentle shaking.
6. Incubate with primary antibody anti-RhoA-GTP diluted 1:100
in blocking solution at 4 C for 12 h with gentle agitation.
7. Wash with blocking solution 3 times 10 min each at room
temperature.
8. Incubate 2 h with secondary antibody diluted 1:100 in blocking solution.
9. Wash 3 times for 10 min with 1x PBST.
10. Mount embryos in 1% low-melting point agarose to observe in
confocal microscope.
11. Images were acquired in a confocal microscope objective 10x
numerical aperture 0.3.
12. Images were processed and analyzed using FIJI .
2.2 Immunofluorescence Staining
1. 10x PBS (pH 7.5): 10.8 g Na2HPO4, 65 g NaH2PO4, 80 g
NaCl, 2 g KCl; adjust pH 7.5 and bring to 1 l with water.
2. 4% PFA: 450 ml of H2O is heated to 60 C, and 20 grams of
paraformaldehyde is added, under constant agitation. Add
drops of 2 N NaOH until the solution gets clear. Cool down
and 50 ml of 10x PBS is added. Adjust pH to 7.2 using HCl.
Filter, aliquot, and store at -20 C.
3. Tubulin fixation: 4% PFA, 0.25% glutaraldehyde, 5 mM EGTA,
0.2% Triton X-100.
4. 10% trichloroacetic acid (w/v) in distilled water.
5. PBST: 1x PBS, 1% (vol/vol) Triton X-100.
6. Fine forceps.
7. Molecular grade methanol.
8. Blocking solution: 1x PBS, 1% (vol/vol) Triton X-100, 0.1%
(w/v) BSA.
9. 0.5 mg/ml NaBH4 in 1x PBS.
10. 1% low-melting agarose in 1x PBS.
11. Anti-RhoA antibody, rabbit IgG (e.g., Santa Cruz Biotechnology (119, sc-179)).
12. Anti-RhoA-GTP antibody, mouse IgG2b (e.g., NewEast Biosciences (26904)).
13. Anti-ROCK 2α antibody, mouse IgG2b, IgM (e.g., AnaSpec
(CT, Z-FISH; AS-55431s)).
14. Anti-phospho-myosin light chain 2 (Ser19) antibody, rabbit
IgG (e.g., Cell Signaling Technology (3671)).
15. Anti-α-tubulin antibody, mouse IgG1 (e.g., Sigma (T9026)).
16. Secondary antibody anti-rabbit Alexa Fluor647 (e.g., Molecular Probes, Invitrogen (A-21244)).
17. Secondary antibody goat anti-mouse IgG Alexa Fluor488
(e.g., Molecular Probes, Invitrogen (A-11001)).
18. 0.5 mg/ml NaBH4 in 1x PBS.

Immunofluorescence staining
For immunostaining, 1.5 · 105 cells/mL of decapsulated and petri dish-adhered rNCSCs were seeded in 12-well culture plates (Nunc, Thermo Scientific) and cultured for 12 h (till all cells have adhered to the bottom of the plates) in the maintenance medium described earlier. The medium was then aspirated carefully without touching the rNCSCs, which were adhered to the bottom of the plate. The cells were then washed three times in 1 · PBS at pH 7.4, for 5 min each time, followed by fixation in 1 mL of 4% paraformaldehyde (PFA) (Sigma-Aldrich) in PBS for 20 min.
After washing again with 1 · PBS three times, the fixed cells were permeabilized with 0.5% Triton X-100 for 10 min, then blocked with 10% bovine serum albumin (BSA; Sigma-Aldrich) in 1 · PBS for 1 h, to prevent high background signals of immunostaining from non-specific binding of primary and secondary antibodies.
The rNCSCs were then incubated with the following primary antibodies or conjugates that were diluted in 1 · PBS for overnight at 4C: anti-cleaved caspase-3 (goat polyclonal, 1:100 dilution; Santa Cruz Biotechnology), anticortactin (rabbit polyclonal, 1:250 dilution; Abcam), antiCXCR4 (rabbit polyclonal, 1:100 dilution; Abcam), anti-FoxD3 (rabbit polyclonal, 1:100 dilution; Santa Cruz Biotechnology), anti-microtubule-associated protein 2 (MAP2; mouse monoclonal with the clone number HM-2; 1:500 dilution; Abcam), anti-p21WAF1/Cip1 (mouse monoclonal with the clone number CP74, 1:100 dilution; Sigma-Aldrich), anti-p38-a MAP Kinase (mouse monoclonal with the clone number p38- 3F11, 1:500 dilution; Invitrogen, Thermo Fisher Scientific), anti-phospho-p38 MAPK (pT180/pY182) (rabbit polyclonal, 1:1,000 dilution; Invitrogen, Thermo Fisher Scientific), antip53 (mouse monoclonal with the clone number PAb 122, 1:1,000 dilution; Invitrogen, Thermo Fisher Scientific), antip75 (rabbit polyclonal, 1:400 dilution; Abcam), anti-active RhoA GTPase (mouse monoclonal with the clone number 26904, 1:100 dilution; NewEast Biosciences), anti-ROCK1 (mouse monoclonal with the clone number B-1, 1:100 dilution; Santa Cruz Biotechnology), anti-phospho-ROCK1 (pS1333) (rabbit polyclonal, 1:100 dilution; GeneTex), antiSnai1 (mouse monoclonal with the clone number G-7, 1:100 dilution; Santa Cruz Biotechnology), anti-Sox10 (rabbit polyclonal, 1:1,000 dilution; Abcam), anti-Tuj1 (mouse monoclonal with the clone number TU-20, 1:1,000 dilution; Abcam), anti-vimentin (mouse monoclonal with the clone number RV202, 1:500 dilution; Abcam), bovine pancreatic deoxyribonuclease I conjugated to Alexa Fluor 594 (1:100 dilution; Molecular Probes, Thermo Fisher Scientific), and phalloidin conjugated to Alexa Fluor 488 (1:40 dilution; Molecular Probes, Thermo Fisher Scientific).
For isotype negative controls, mouse monoclonal IgG1 (with the clone number NCG01), rabbit polyclonal IgG, and goat polyclonal IgG from Abcam were applied at the same concentration as the respective primary antibodies. On the second day, the cells were washed three times in 1 · PBS and blocked for 20 min with 10% BSA in 1 · PBS, followed by incubation at room temperature for 1 h with the following secondary antibodies conjugated with fluorophores: donkey anti-mouse Alexa Fluor 488, donkey anti-mouse Alexa Fluor 555, donkey anti-rabbit Alexa Fluor 488, donkey antirabbit Alexa Fluor 555, donkey anti-goat Alexa Fluor 555, and donkey anti-goat Alexa Fluor 350 (Molecular Probes, Thermo Fisher Scientific). After 1 h, the cells were washed in 1 · PBS again, followed by counter-staining with 10 mg/mL of DAPI (1:1,000 dilution; Molecular Probes, Thermo Fisher Scientific) in 1 · PBS for 10 min. Subsequently, the cells were washed and stored in 1 · PBS, followed by photographing under the AXIO observer inverted fluorescence microscope (Zeiss). In line with the fluorescence intensities of different fluorochromes, the exposure time of the AxioCam HRc color CCD camera was set as 300 ms for DAPI, 360 ms for Alexa Fluor 488, and 400 ms for Alexa Fluor 555. Both isotype negative controls and no primary antibody controls showed no specific staining with only very few background signals (Supplementary Fig. S1 and data not shown; Supplementary Data are available online at www.liebertpub.com/scd). For analysis of cell proliferation, the Click-iT EdU Alexa Fluor 555 Imaging Kit (Invitrogen and Molecular Probes, Thermo Fisher Scientific) was used. Briefly, 1.5 · 105 cells/mL of decapsulated and petri dish-adhered rNCSCs were cultured in the 1:1 mixture of the maintenance medium and 20 mM solution of EdU for 12 h in 12-well culture plates (Nunc, Thermo Scientific), followed by fixation in 4% PFA and permeabilization with 0.5% Triton X-100, same as described earlier in the immunostaining procedure. After washing with 1 · PBS containing 3% BSA, 0.5 mL of ClickiT reaction cocktail was added to each well and incubated for 30 min with protection from light. After EdU labeling, the rNCSCs were washed three times in 1 · PBS and blocked for 20 min with 10% BSA in 1 · PBS, followed by immunostaining with primary antibodies. For analysis of cell apoptosis, the Click-iT TUNEL Alexa Fluor 488 Imaging Kit (Invitrogen and Molecular Probes, Thermo Fisher Scientific) was used. Briefly, the decapsulated and petri dish-adhered rNCSCs were fixed and permeabilized as described earlier in the immunostaining procedure, followed by washing twice with deionized and distilled water and incubation with TdT reaction buffer for 10 min at room temperature. After removing the TdT reaction buffer, the TdT reaction cocktail was added to each well and incubated for 1 h at 37C, followed by washing twice with 1 · PBS containing 3% BSA. The rNCSCs were then incubated with the ClickiT reaction cocktail for 30 min at room temperature with protection from light, followed by washing in 1 · PBS three times, blocking with 10% BSA in 1 · PBS for 20 min, and finally immunostaining with primary antibodies.
FIG. 6. Increased levels of CXCR4 and active Rho AGTPase in the RCCS-cultured rNCSCs.
Double immunostaining revealed only background levels of CXCR4 and active RhoA GTPase in the 2D-cultured rNCSCs (A) and CXCR4siRNA-pretransfected RCCS-cultured rNCSCs (D). In morethan 50% of the untreated RCCS-cultured rNCSCs (B), however, the levels of both CXCR4 and active RhoA GTPase weredramatically increased and colocalized on the plasma membranes and in the cytoplasm (indicated by arrows; n = 12,P < 0.01, one-way ANOVA; see also Fig. 3). In PTX-pretreatedRCCS-cultured rNCSCs (C), the expression level of CXCR4was comparable with that in the untreated RCCS-culturedrNCSCs (B) (indicated by arrows); whereas the level of activeRhoA was significantly lower than that in the untreated RCCScultured rNCSCs(B) and more comparable with that in the 2Dcultured rNCSCs (A) and CXCR4 siRNA-pretransfectedRCCS-cultured rNCSCs(D), indicating that PTX pretreatmentinhibited RhoA activation but not CXCR4 expression. Thescale bar in (A) represents 50 mm and applies to panels (A–D).

2.15 Immunohistochemistry and immunofluorescence
After euthanasia, lungs were instilled with 10% formalin through the trachea, dissected out and placed in 10% formalin for 24 h, and then transferred to 70% ethanol, paraffin embedded and sectioned. Sections were stained with haematoxylin eosin for morphology. Neutrophil staining was carried out on 5 μm sections of paraffin-embedded tissues. Antigen retrieval was performed using Proteinase K (10 µg/mL) before incubating with anti-LY6G and anti-LY6C antibody (1:200 in 3% BSA Cat#2557; Abcam) followed by incubation with biotinylated anti-rat secondary antibody (Cat# BA-9400-1.5; ) and then with Streptavadin QDot 655 (1:200 in 2% BSA Cat# Q10123MP; Invitrogen). Sections were then mounted using Vectashield antifade medium with DAPI (Cat# H-1200; .). Images were acquired by a separate investigator blinded to the experimental groups and the hypothesis with a Zeiss LSM 800 Airyscan laser scanning confocal microscope using a Plan-Apochromat 20×/0.80 NA objective. Quantification was performed using ImageJ software by a blinded investigator (five consecutive sections per animal were analysed). The ratio of Ly6G+Ly6C staining area to DAPI staining area was used to quantify neutrophil infiltration.
For in vitro studies, HLMECs were treated with TNFα or PBS for 6 h, rinsed with HBSS++ (Cat# 14025092, ), fixed with 4% PFA in HBSS++ for 15 min. Cells were then permeabilized with 0.2% triton-X100 for 5 min, and blocked with 0.5% BSA for 30 min. Coverslips were incubated with antibodies against active-RhoA (Cat# 26904; NewEast Biosciences) and VE-cadherin (Cat# ab33168; Abcam) diluted in blocking solution overnight. Alexa Fluor 568 and 488 (Cat# A10042 and A32766; Invitrogen) secondary antibodies were used for detection. Alexa Fluor 350 Phalloidin (Cat# A22281, Invitrogen) staining for actin cytoskeleton was performed during the secondary antibody incubation. Coverslips were mounted on slides with Immu-Mount (Cat# 9990402, Thermo Fisher Scientific) and imaged with a Zeiss LSM 800 Airyscan laser scanning confocal microscope using a Plan-Apochromat 63×/1.40 objective by an investigator blinded to the treatment conditions. Quantification of VE-cadherin integrity was performed from maximum intensity projections of the Z-stacks using ImageJ software by a blinded investigator (six cells per condition were analysed). The length of the cell border with disrupted VE-cadherin staining was measured and normalized to the cell perimeter. Changes in localization of active-RhoA staining were assessed by measuring the area stained with active-RhoA relative to the overall cell area by a blinded investigator (six cells per condition were analysed).
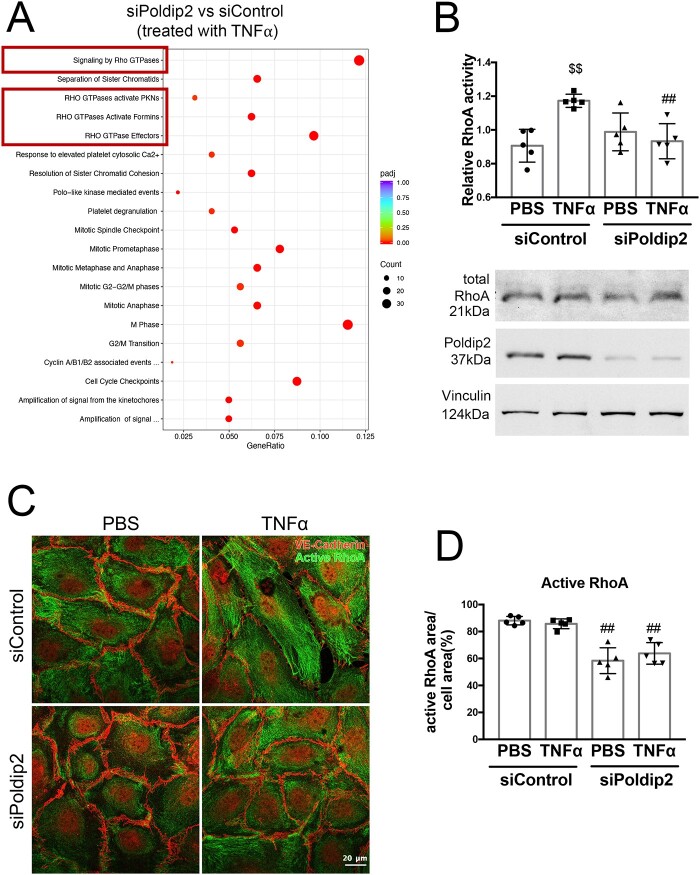
Poldip2 knock-down alters RhoA activity and localization. (A) Reactome analysis of RNASeq data showing the most highly significantly affected pathways when comparing siPoldip2 vs. siControl treated HLMECs after TNFα treatment (Rho GTPase pathways are highlighted in the red boxes) (n = 3). (B) TNFα treatment induced RhoA activity in siControl but not in siPoldip2 treated RBMECs, as measured in G-LISA assays. The graph represents averages ± SEM (n = 5), $$P < 0.01 compared to PBS siControl treated cells, ##P < 0.01 compared to TNFα and siControl treated cells (two-way ANOVA, with Tukey’s correction). Representative western blot showing unchanged total RhoA protein expression and efficiency of Poldip2 knock-down. Vinculin served as a loading control (see Supplementary material online, Figure S4 for Western blot quantification). (C) Immunofluorescence assay of active-RhoA, shown as green staining. Active-RhoA was localized to the entire cell area in siControl treated HLMECs with siPoldip2 shifting active-RhoA staining centrally. VE-cadherin staining (red) detects cell junctions. Images quantified in (D) represent averages ± SEM (n = 5), ##P < 0.01 compared to corresponding siControl treated cells (two-way ANOVA, with Tukey’s correction).

2.15. Histology and immunostaining
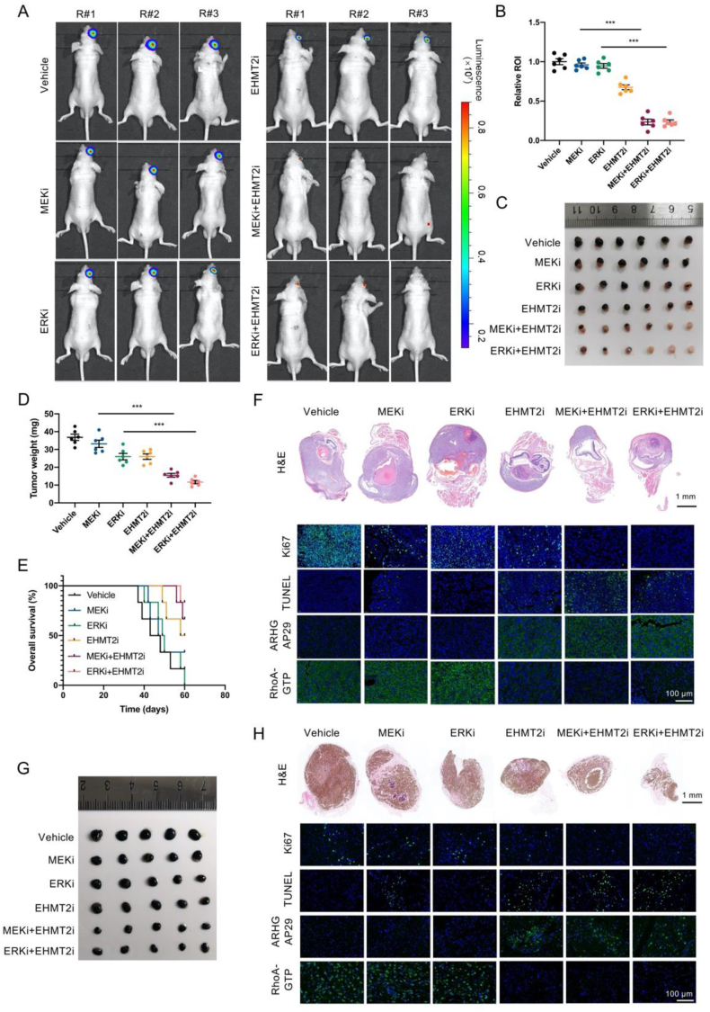
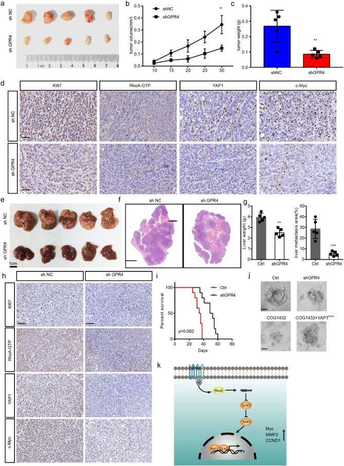
Tumours resected from mice were fixed immediately, followed by paraffin embedding according to a standard protocol. For IHC staining, tumour sections were deparaffinized. Sodium citrate was used for antigen retrieval at 95 °C for 10 min. Then, 3% H2O2 was used to deplete endogenous peroxidase activity at 37 °C for 30 min. Next, the tumour tissues were blocked with 5% BSA, followed by incubation with anti-GPR4 (ab188931, Abcam), anti-YAP1 (14,074), anti-TEAD1 (ab133533, Abcam), anti-Ki67 (#9449), anti-Myc (ab32072, Abcam) or anti-Active RhoA -GTP (26,904, NewEast Biosciences) antibody. On the second day, the sections were washed three times with PBS and incubated with the corresponding HRP-linked secondary antibodies for 1 h at RT. IHC staining signals were presented with DAB Kit.
Genetic GPR4 inhibition suppressed CRC progression in vivo.
(a) Subcutaneous xenografts derived from shNC or shGPR4 HCT116 cells. (b) Tumour volume growth curves of the subcutaneous xenografts (n = 5). (c) Tumour weights of the subcutaneous xenografts (n = 5). (d) IHC staining for Ki67, Active RhoA -GTP, YAP1 and Myc in subcutaneous tumour sections. Scale bar, 100 μm. (e) Liver metastasis burden of mice injected with shNC or shGPR4 MC38 cells. (f) H&E staining of livers from shNC and shGPR4 MC38 mice. Scale bar, 500 μm. (g) Statistical analysis of liver weights and percentage of tumor invasive area (n=5). (h) IHC staining for Ki67, Active RhoA -GTP, YAP1 and Myc in liver metastasis tumour sections. (i) Survival of liver metastasis mice with shNC MC38 and shGPR4 MC38 tumours. (j) Organoid culture of colorectal cancer with the indicated treatment. (k) Model proposing that upregulated GPR4 promotes colorectal cancer progression in an acid tumour microenvironment. Differences between the groups in (b) were analysed by one-way ANOVA test (* P < .05; ** P < .01; *** P < .001). Differences between the groups in (c, g) were analysed by unpaired Student’s t-test (* P < .05; ** P < .01; *** P < .001). Differences between two groups in (i) were analysed by log-rank test. (* P < .05; ** P < .01; *** P < .001).

Flow cytometry
For intracellular staining of active RhoA, T cells from WT or Fam65b KO mice were washed in cold PBS, fixed with 4% PFA (Electron Microscopy Sciences), centrifuged for 3 min at 3,000 rpm at 4°C and resuspended in permeabilization buffer (PBS, 0.5% saponin, 5% FCS, 4 mM NaN3) with 1/100 anti-RhoA-GTP antibody (# 26904, NewEast Biosciences). After 30 min of incubation at 4°C, the cells were washed in cold PBS containing 5% FCS and then incubated in permeabilization buffer with a secondary antibody directed against mouse IgG coupled to a fluorophore for 30 min at 4°C. After washing, the fluorescence of the cells was measured on a FACScan (Becton Dickinson). The staining for total RhoA was carried out in parallel with a similar protocol using an anti-RhoA antibody (# ARH03, Cytoskeleton).
Fam65b KO T cells exhibit an exacerbated RhoA signaling pathway. (A) Top left panel: Example of detection of the amount of RhoA-GTP by flow cytometry in lymph node T lymphocytes from WT (blue) or Fam65b KO (red) mice. Top right panel: RhoA-GTP levels from eight independent experiments are shown. The intensity of the RhoA-GTP staining obtained in each experiment is normalized to the average values of WT mice. Bottom panel: The detection of the total amount of RhoA in T cells shown by flow cytometry shows no difference between WT and Fam65b KO mice. (B) Top: After purification of T lymphocytes from WT or Fam65b KO mice, expression of phospho-MLC (pMLC) and total MLC was analyzed by Western blot. Bottom: Quantification of the pMLC/MLC ratio measured in three independent experiments. *p < 0.05, ***p < 0.001.

Immunostaining
Immunostaining was performed as previously described53–56. The following primary antibodies were used: anti-active RhoA-GTPase (New East Biosciences), anti-E-cadherin (Cell Signaling), anti-αSMA (Sigma, clone SP171), anti-EYFP (Novus), anti-Vimentin (ThermoFisher, clone V9), and anti-Lef1 (Cell Signaling). The detailed information is provided in the Online Repository (Table E2). To determine the fluorescence signal in tissue sections, fluorescent positive cells in four different high-power fields from each lung section were quantified using ImageJ v1.50e (NIH) and presented as mean fluorescence intensity per square micrometer. Four to six lung sections from each sample were used for analysis.
Western blotting
Western blotting was assessed as previously described53–56. Primary antibodies include anti-active RhoA-GTPase, anti-αSMA, anti-COI, anti-E-cadherin, and anti-phospho-serine-42-Lef1 (Sigma, cat# SAB4504256), anti-Lef1, and β-actin (BioLegend, clone 2F1–1). Blots were washed and probed with IRDye 800CW or IRDye 680RD-conjugated secondary antibodies (LI-COR). Detection was performed using a LI-COR Odyssey CLx imaging system and fluorescent intensities were quantified with Image Studio Lite version 5.2.5 (LI-COR).
Expression of active RhoA (RhoA-GTP) in asthmatic lung tissues. A, Expression of active RhoA (green) in the airway epithelium (red) and lung tissue samples from CRE and PBS treated mice. B. Quantification of RhoA expression in lung sections using ImageJ v1.50e (NIH). C, Expression of RhoA was detected by RT-PCR. D, Representative Immunoblots for RhoA-GTP in lung tissues of CRE and PBS-treated mice. E, Densitometric analysis for RhoA expression. Data represent mean ± SEM, n=6/group. **P<0.01.

Immunostaining
Immunostaining was performed as previously described53–56. The following primary antibodies were used: anti-active RhoA-GTPase (New East Biosciences), anti-E-cadherin (Cell Signaling), anti-αSMA (Sigma, clone SP171), anti-EYFP (Novus), anti-Vimentin (ThermoFisher, clone V9), and anti-Lef1 (Cell Signaling). The detailed information is provided in the Online Repository (Table E2). To determine the fluorescence signal in tissue sections, fluorescent positive cells in four different high-power fields from each lung section were quantified using ImageJ v1.50e (NIH) and presented as mean fluorescence intensity per square micrometer. Four to six lung sections from each sample were used for analysis.
Western blotting
Western blotting was assessed as previously described53–56. Primary antibodies include anti-active RhoA-GTPase, anti-αSMA, anti-COI, anti-E-cadherin, and anti-phospho-serine-42-Lef1 (Sigma, cat# SAB4504256), anti-Lef1, and β-actin (BioLegend, clone 2F1–1). Blots were washed and probed with IRDye 800CW or IRDye 680RD-conjugated secondary antibodies (LI-COR). Detection was performed using a LI-COR Odyssey CLx imaging system and fluorescent intensities were quantified with Image Studio Lite version 5.2.5 (LI-COR).
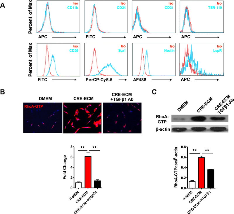
Characteristics of mesenchymal stem cells and CRE-ECM-induced RhoA activation. A, MSCs were characterized by positive expression of CD29, Sca1, nestin, and LepR, and negative expression of CD11b, CD34, CD31, and TER-119. B, Representative images of immunofluorescence staining for GTP-RhoA (red) in MSCs. C, Representative immunoblots for RhoA-GTP in MSCs. β-actin was used as a control. Data represent mean ± SEM of three independent experiments. **P<0.01.

Immunofluorescence
Embryos were fixed in 4% paraformaldehyde for 20 min, and then permeabilized with 0.2% Triton X-100 for 30 min. After being blocked with 5% goat serum for 2 h, embryos were incubated with primary antibodies for 4-6 h at room temperature or overnight at 4°C. Embryos were then washed and incubated with secondary antibodies and/or rhodamine-phalloidin (Molecular Probes). Alexa Fluor 488 anti-mouse, Alexa Fluor 488 anti-rabbit and Alexa Fluor 594 anti-rabbit were used as secondary antibodies (Molecular Probes), and Hoechst 33342 (Sigma) was used for nuclei staining. Epifluorescent images were taken using Olympus IX81 microscope. Confocal images were captured using Leica TCS SP5 confocal microscope.
Rho-ROCK signaling represses the Hippo pathway in TE cells.
(A) ….(F) Immunofluorescence staining of late morula/early blastocysts with an antibody (NewEast Biosciences) specifically recognizing active RhoA. Scale bars: 25 µm.

Immunostaining of tissue
Enucleated human eyes were purchased from Lions Eye Institute for Transplant and Research or Singapore General Hospital. Paraffin sections of 4 µm were used for immunohistochemistry withLeica Bond Polymer Refine detection kit DS9800. Slides were heated for 20 min at 60°C and then loaded onto Leica Bond III autostainer for antigen retrievel using Leica Bond ER2 solution for 20 min at 100°C, antibody incubation follow suit. Primary (1:100) and secondary (1:300) antibodies were diluted in 10% FBS, 0.1% PBS-Tween; and incubated overnight at 4 °C and 1 h at RT, respectively. Vectashield with 40,6-diamidino-2-phenylindole (DAPI) was applied to the tissues and coverslipped. Confocal microscopy was performed with a Leica SP8 confocal microscope.
Immunofluorescence of cells
Cells were grown on glass coverslips and fixed in 4% PFA for 1 h at 4 °C. Cells were blocked in blocking buffer (5% BSA, 0.05% TX-100, PBS) for 1 h at room temperature and incubated overnight in the respective primary antibodies at 4 °C. Cells were then washed 3 times for 15 min with PBS and incubated with fluorescently-tagged secondary antibodies for 1 h at room temperature followed with addition of Vectashield Anti-fade Mounting Medium with DAPI before coverslipped for analysis.
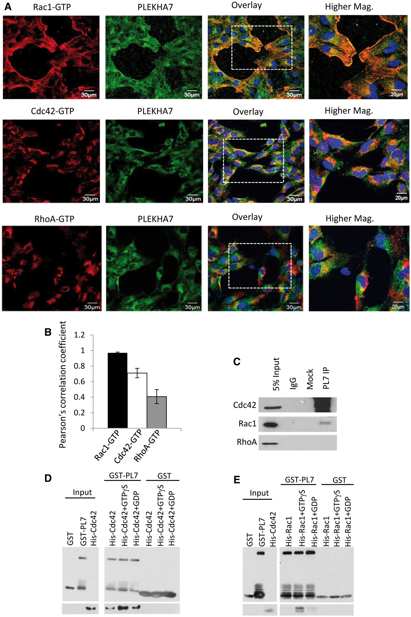
Figure 3
PLEKHA7 is a specific interactor of Rac1 and Cdc42. (A) Representative time-lapse fluorescence microscopy images of h-iNPCE cells during cell migration. Endogenous PLEKHA7 (green), Rac1-GTP (red), Cdc42-GTP (red) and RhoA-GTP (red) were labelled and analysed. Scale 20 μm. (B) The spatial relationship between PLEKHA7 and respective RhoGTPases were analysed with Pearson Pearsonearsonth Pearsoent (all conditions n > 40). Error bars represent ±SEM. Value of 0 denotes no linear correlation while positive values closer to 1 denote positive correlation of protein pair evaluated. (C) PLEKHA7 co-immunoprecipitated with Cdc42 and Rac1 from untransfected h-iNPCE cells. (D,E) In vitro protein binding assays between recombinant proteins. Full-length GST-tagged PLEKHA7 were incubated with either unbound, GTPγS bound or GDP bound His-tagged Cdc42 or Rac1 and analysed by western blot analysis.

Immunostaining of tissue
Enucleated human eyes were purchased from Lions Eye Institute for Transplant and Research or Singapore General Hospital. Paraffin sections of 4 µm were used for immunohistochemistry withLeica Bond Polymer Refine detection kit DS9800. Slides were heated for 20 min at 60°C and then loaded onto Leica Bond III autostainer for antigen retrievel using Leica Bond ER2 solution for 20 min at 100°C, antibody incubation follow suit. Primary (1:100) and secondary (1:300) antibodies were diluted in 10% FBS, 0.1% PBS-Tween; and incubated overnight at 4 °C and 1 h at RT, respectively. Vectashield with 40,6-diamidino-2-phenylindole (DAPI) was applied to the tissues and coverslipped. Confocal microscopy was performed with a Leica SP8 confocal microscope.
Immunofluorescence of cells
Cells were grown on glass coverslips and fixed in 4% PFA for 1 h at 4 °C. Cells were blocked in blocking buffer (5% BSA, 0.05% TX-100, PBS) for 1 h at room temperature and incubated overnight in the respective primary antibodies at 4 °C. Cells were then washed 3 times for 15 min with PBS and incubated with fluorescently-tagged secondary antibodies for 1 h at room temperature followed with addition of Vectashield Anti-fade Mounting Medium with DAPI before coverslipped for analysis.
Figure 7
Cdc42-GTP and Rac1-GTP colocalize and interact with PLEKHA7 in PACG-related BAB structures. (A) Coimmunofluorescence of PLEKHA7 (green) with Cdc42-GTP (red) is highly expressed in non-pigmented ciliary epithelium (NPCE) and ciliary muscle (CM) but at moderate levels in pigmented ciliary epithelium (PCE). Partial colocalization of PLEKHA7 with Cdc42-GTP is observed in trabecular meshwork (TM) next to SchlemmKH canal (SC) with no fluorescence detected for both PLEKHA7 and Cdc-42-GTP in sclera (S). PLEKHA7 and Cdc42-GTP was highly expressed in iris dilator muscle (IDM) and at moderate level in iris stroma (IS), anterior iris border (AIB) and iris pigmented epithelium (IPE). When observed with higher magnification power, PLEKHA7 and Cdc42-GTP colocalized strongly in endothelium of iris capillaries (IC). (B) Rac1-GTP (red) coimmunolabelled with PLEKHA7 (green) showed strong immunopositive signals in BAB-related structures such as NPCE, TM, IDM, CM, IC and iris sphincter muscle (ISM).

Analysis of RhoA activation by immunofluorescence
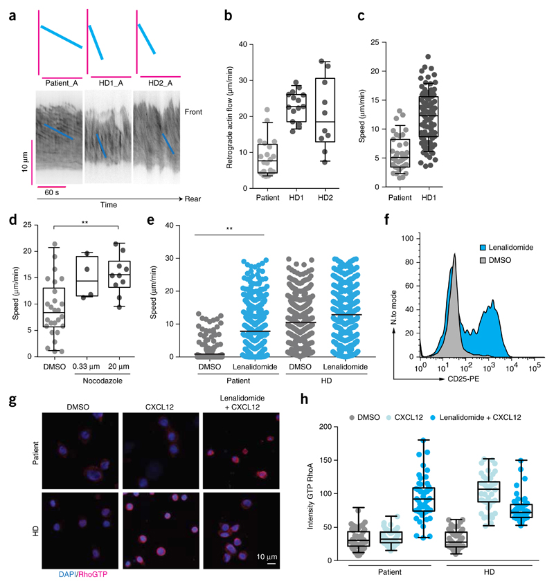
Untransformed CD8+ T cells were expanded with a feeder mixture and a supplement of IL-2 and IL-15, as described above. Cells (2 × 105) were treated with lenalidomide (1 μM) or DMSO (1:1,000) in complete medium for 16 h. Half of the cells were subsequently stimulated with CXCL12 (100 ng/ml) for 5 min. Cells (105 per condition) were then deposited onto poly-L-lysine-coated coverslips. Following a sedimentation of 5 min at 37 °C, cells were spun down for 2 min at 350 rpm. Cells were fixed with ice-cold 10% TCA/30 mM glycine onto coverslips as described69. Following incubation on ice for 15 min, coverslips were washed three times with PBS/glycine. Cells were permeabilized with 0.2% Triton X-100 in PBS/glycine, washed and blocked for 30 min with 3% BSA, 0.01% Triton X-100 in PBS/glycine. Cells were stained with a rabbit mAb recognizing total RhoA (catalog number: 67B9, Cell Signaling) or active RhoA-GTP (catalog number: 26904, NewEast Biosciences) in a 1:50 dilution in 0.01% Triton X-100 in PBS/glycine and incubated overnight at 4 °C. Cells were incubated with anti-rabbit Alexa-Fluor555 or anti-mouse Alexa-Fluor488 secondary Abs at 1/400 dilution. Following nuclear staining with DAPI, slides were mounted with Prolong Gold antifade mounting medium . Randomly selected fields were examined with a Leica DMI 6000B fluorescence microscope equipped with a 40× objective. The mean intensity of total RhoA and RhoA-GTP was calculated from 8-bit images in 50 cells per condition using cell masks created with ImageJ software.
(a) Kymographs of retrograde actin flow in CD8+ T cells from the patient and healthy donors after transfection with Lifeact. Each kymograph represents one cell. (b) Quantification of retrograde actin flow in CD8+ T cells from the patient and two healthy donors. Each symbol represents one cell. (c) Migration speed of CD8+ T cells from the patient and healthy donors. (d) Migration speed of CD8+ T cells from the patient and healthy donors following the addition of nocodazole. (e) Migration speed of PBMCs from the patient and healthy donors after the addition of lenalidomide. (f) Flow cytometry analyzing the expression of CD25 on proliferating T cells obtained from the patient and incubated with lenalidomide (blue) or DMSO (gray). (g) Immunofluorescence microscopy of CD8+ T cells from the patient and a healthy control that underwent population expansion and were pre-treated for 16 h with either lenalidomide or DMSO and were activated for 5 min with CXCL12, then were stained for active RhoA-GTP (red) and counterstained with the DNA-binding dye DAPI (blue). (h) Quantification of immunofluorescence images as in g (50 cells per condition) by measurement of the mean intensity of total RhoA and RhoA-GTP. (P > 0.05), *P ≤ 0.05 (e), **P < 0.01 (e) and ***P ≤ 0.0001 (ANOVA (e,d)) Data are representative of four (c), or two (a,b,e,f,g) independent experiments.
Histological analysis of neointima
To study the morphology of the arteries, vessels were perfused with PBS followed by 4% paraformaldehyde by cannulating the left ventricle. Five-micrometre sections were stained with haematoxylin and eosin. Morphometric analysis of neointima formation consisted of the measurement of intimal area (I), medial area (M) and I/M ratios with a computerized morphometric analysis system (Image Pro Plus 6.0, Olympus) by an investigator blinded to the treatment. For each artery section, five random, noncontiguous microscopic fields were examined. All measurements performed on the four sections of the artery were averaged.
Double-immunofluorescence analysis of the vessel sections
Double immunofluorescence staining was performed as described previously64,65. After blocking in 0.5% horse serum, sections were incubated with first antibodies anti-GFP (Rockland, 600-101-215,1:500, or Abcam, ab290,1:200), anti-Nestin (Aves Labs, NES, 1:100), anti-active RhoA-GTP (NewEast Bioscience, 26904, 1:100), anti-MMP3 (Abcam, ab52915, 1:100), anti-CD31 (Abcam, ab28364, 1:50), anti-αSMA (Abcam, ab5694, 1:200), anti-CD11b (Abcam, ab8878, 1:200), anti-VE-cadherin (Abcam, ab33168, 1:100), anti-Leptin Receptor (R&D, BAF497, 1:200), anti-fibronectin (Abcam, ab2413, 1:200), anti-collagen I (Abcam, ab21286, 1:200), anti-phospho-VEGFR2 (Tyr1175) (Abcam, ab38464, 1:100), followed by incubation with FITC or Cy3-conjugated secondary antibodies (Jackson ImmunoResearch). Nuclei were counterstained with 4,6-diamidino-2-phenylindole (Sigma). The sections were mounted with the ProLong Antifade Kit (Molecular Probes) and observed under a confocal microscope (FLUOVIEW FV300, Olympus).
High concentration of TβRI inhibiitor S8505124 inhibited both Smad and RhoA signalings, whereas low concentration of the inhibitor only inhibited Smad signaling.
(a and b) Western blot analysis of the effect of S8505124 on Injured Aorta-CM induced Smad2 phosphorylation. MSCs were incubated with Uninjured Aorta-CM or Injured Aorta-CM with addition of increasing doses of S8505124 for 2 hours. Western blot analysis of the cell lysates was performed using antibody against phophorylated Smad2 (pSmad2) and total Smad2 (a). Densitometric quantification of the density of each pSmad2 band and normalized by the corresponding total Smad2 band density (b). n=3 independent experiments; (c and d) lmmunofluorescence analysis of the cells using antibody specifically against active RhoA-GTP. Representative images are shown (c). Percentages of total cells expressing active RhoA-GTP per 20X magnification field were calculated (d). n=4, Data are represented as mean ± s.e.m. *p < 0.001 vs. Uninjured aorta-CM, #p< 0.01 vs. Injured aorta-CM + Vehicle as determined by ANOVA. Scale bars: 50µm.

Histological analysis of neointima
To study the morphology of the arteries, vessels were perfused with PBS followed by 4% paraformaldehyde by cannulating the left ventricle. Five-micrometre sections were stained with haematoxylin and eosin. Morphometric analysis of neointima formation consisted of the measurement of intimal area (I), medial area (M) and I/M ratios with a computerized morphometric analysis system (Image Pro Plus 6.0, Olympus) by an investigator blinded to the treatment. For each artery section, five random, noncontiguous microscopic fields were examined. All measurements performed on the four sections of the artery were averaged.
Double-immunofluorescence analysis of the vessel sections
Double immunofluorescence staining was performed as described previously64,65. After blocking in 0.5% horse serum, sections were incubated with first antibodies anti-GFP (Rockland, 600-101-215,1:500, or Abcam, ab290,1:200), anti-Nestin (Aves Labs, NES, 1:100), anti-active RhoA-GTP (NewEast Bioscience, 26904, 1:100), anti-MMP3 (Abcam, ab52915, 1:100), anti-CD31 (Abcam, ab28364, 1:50), anti-αSMA (Abcam, ab5694, 1:200), anti-CD11b (Abcam, ab8878, 1:200), anti-VE-cadherin (Abcam, ab33168, 1:100), anti-Leptin Receptor (R&D, BAF497, 1:200), anti-fibronectin (Abcam, ab2413, 1:200), anti-collagen I (Abcam, ab21286, 1:200), anti-phospho-VEGFR2 (Tyr1175) (Abcam, ab38464, 1:100), followed by incubation with FITC or Cy3-conjugated secondary antibodies (Jackson ImmunoResearch). Nuclei were counterstained with 4,6-diamidino-2-phenylindole (Sigma). The sections were mounted with the ProLong Antifade Kit (Molecular Probes) and observed under a confocal microscope (FLUOVIEW FV300, Olympus).


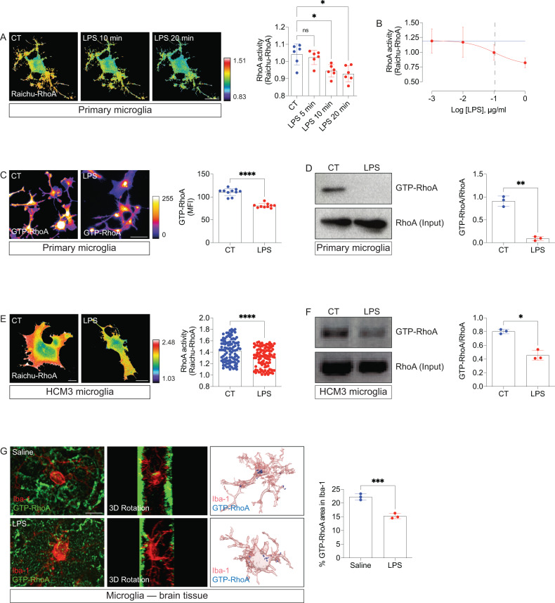
A Primary cortical microglia expressing the Raichu-RhoA biosensor exposed to 1 µg/ml LPS (n = 6 cells pooled across 3 independent cultures). Panels represent time-lapse FRET/CFP images coded according to the pseudocolor ramp. Graph (mean and SD) displays FRET/CFP ratio changes normalized at 0 min. *p < 0.05 (One-way ANOVA). B Primary cortical microglia expressing the Raichu-RhoA biosensor were exposed to different concentrations of LPS for 20 min (n = 10 cells pooled across 5 independent cultures). Graph (mean and SD) displays FRET/CFP ratio changes. The blue line shows untreated cells’ mean FRET/Donor ratio changes. The dashed line indicates the IC50. C, Primary cortical microglia treated and non-treated (CT) with LPS (1 µg/ml) for 1 h (n = 10 independent cultures) and immunostained for GTP-RhoA. Graph (mean and SD) shows amounts of GTP-RhoA as mean fluorescent intensity (MFI). ****p < 0.0001 (Mann-Whitney test). D RhoA pull-down on lysates from primary cortical microglia treated and non-treated (CT) with LPS (1 µg/ml) for 1 h (n = 3 independent cultures). Graph displays mean with SD. **p < 0.01 (Mann-Whitney test). E HMC3 microglia expressing Raichu-RhoA biosensor treated and non-treated (CT) with 1 µg/ml LPS for 1 h (n = 100 cells per group from 10 independent experiments). Pseudocolor ramp represents min/max FRET/CFP ratios. Graph (mean and SD) displays FRET/CFP ratio changes. ****p < 0.0001 (unpaired t-test). F RhoA pull-down on lysates from HCM3 microglia treated and non-treated (CT) with LPS (1 µg/ml) for 1 h (n = 3 independent cultures). Graph displays mean with SD. *p < 0.05 (Mann-Whitney test). G Immunofluorescence images of GTP-RhoA and Iba-1 on cortical tissue sections from brain cortex of adult mice injected with saline or LPS (4 mg/Kg; 24 h). Graph (mean and SD) shows amounts of GTP-RhoA in Iba-1+ cells (n = 3 mice per group). *p < 0.001 (paired t-test). Scale bars: 10 µm (A, C, and G); 20 µm (E).

Immunofluorescence and Total Internal Reflection Fluorescence (TIRF) Microscopy
Purified human neutrophils (2×106/ ml) were incubated on fibronectin-coated surfaces at 37°C for 1 hr in the presence of inhibitors or vehicle (DMSO), followed by stimulation with fMLP. After fixation with 4% paraformaldehyde for 5 min, cells were permeabilized with 80% acetone for 3 min and blocked with blocking buffer (10% fetal bovine serum, 5 mg/ml BSA in PBS) for 10 min. For phospho-PAK staining, cells were permeabilized with methanol. Neutrophils were stained with anti-PAK1/2/3 pThr423 (1∶100), anti-PAK2 pSer20 (1∶50), anti-Rac (1∶100), anti-active Rac-GTP (1∶100), anti-active RhoA-GTP (1∶200), anti-active Cdc42-GTP (1∶100) anti-myosin light chain2 pSer19 (1∶200), anti-vinculin (1∶100), or anti-actin (1∶100) in blocking buffer overnight at 4°C. Secondary antibodies conjugated with AlexaFluor 488 or AlexaFluor 546 (1∶500) and/or TRITC-phalloidin (1∶1000) in blocking buffer were added and incubated for 2 hr in dark. Coverslips were mounted onto glass slides and visualized with a Zeiss Axiovert fluorescent microscope. For TIRF microscopy, purified neutrophils were plated in 8-well chamber slide (Nunc) and treated with vehicle or inhibitors followed by stimulation with fMLP. Cells were fixed, permeabilized and stained for vinculin as described above. Vinculin immunofluorescence in a focal section of the neutrophil within ∼150 nm from the surface of coverslip was excited with a 488 nm-laser and detected via TIRF microscopy using a Nikon TE300 microscope equipped with a Nikon 60× oil immersion objective (NA = 1.49) and an electron multiplied CCD camera. For data presentation, fluorescent intensities of each image were adjusted based on signals detected in neutrophil samples treated without primary antibody.
Replicate samples of total neutrophil (PMN) cell lysates (50 µg per lane) were analyzed for (A) the expression of PAK1 (68 kD), PAK2 (61 kD), PAK3 (65 kD) and PAK4 (72 kD) or (D) phosphorylation of PAK1/2 Thr432/402 at indicated time points after the addition of fMLP (10 nM) by Western blot. Human neutrophils adherent on fibronectin surfaces were treated in the presence or absence of fMLP (10 nM) for 3 min and stained for (B) PAK1, PAK2 or PAK4 (green) and F-actin (red), (E) phospho-PAK2 Ser20 (green) and Rac1-GTP (red), (F) phospho-PAK2 Ser20 (green) and Cdc42-GTP (red), or (G) phospho-PAK1/2 Thr423/402 (green) and F-actin (red). In selected experiments, neutrophils were pretreated with vehicle (0.1% DMSO), EHT1864 (Rac1/2 inhibitor, 50 µM) or wortmannin (PI3K inhibitor, 100 nM). Results are quantified from at least 60 cells and presented as the mean percentage±SEM of (C) neutrophils displaying PAK immunofluorescence at actin-rich leading edge, or (H) neutrophils displaying phospho-PAK1/2 immunofluorescence in the fields of view. Representative images obtained from 3 independent experiments are shown. * P<0.05, compared to the basal level. Scale ba = 10 µm.

Immunostaining, F-actin staining, and TUNEL staining
Indirect immunostaining using the antibodies described below was performed on cultured cells and the paraffinembedded and frozen sections as described.(6) After blocking, the sections were reacted with the following antibodies: RhoA (sc-418; Santa Cruz Biotechnology, Santa Cruz, CA, USA; 1:100), Plexin B1 (sc-28372; Santa Cruz; 1:100), active RhoA (26904; NewEast Biosciences, Malvern, PA, USA; 1:100), Ki67 (M7249; DAKO, Carpinteria, CA, USA; 1:100), E-cadherin (MAB7481; R&D Systems, Minneapolis, MN, USA; 1:100), occludin (LS-B2320; LifeSpan BioSciences, Seattle, WA, USA; 1:100), Akt (9272S; Cell Signaling Technology, Beverly, MA, USA; 1:100), phospho-Akt (9271S; Cell Signaling Technology; 1:100), Sema4D (ab39710, Abcam, Cambridge, MA, USA; 1:100), LARG (bs-4213R; Bioss Antibodies, Woburn, MA, USA; 1:100), b-galactosidase (b-gal) (PM049; MBL, Nagoya, Japan; 1:100). Anti-amelogenin (1:1000) and anti-ameloblastin (1:500) antibodies were a kind gift from Dr. Uchida.(24,25) DAPI (1 mg/mL), Alexa Fluor 488 (1:500), and Alexa Fluor 546 (1:500) secondary antibodies were procured from Thermo Fisher Scientific (Rockford, IL, USA). To detect filamentous actin (F-actin), sections and cells were stained using Alexa Fluor 546–conjugated phalloidin (Thermo Fisher Scientific; A22283). TUNEL staining was performed as previously reported with ApopTag in situ apoptosis detection kits (Merck Millipore; S7100). Fluorescence images were obtained using a fluorescence microscope (IX71, BX51; Olympus) or laser-scanning confocal microscope (FV300; Olympus). Image analyses were carried out using ImageJ (NIH, Bethesda, MD, USA; https:// imagej.nih.gov/ij/) or the software provided with the confocal microscope.
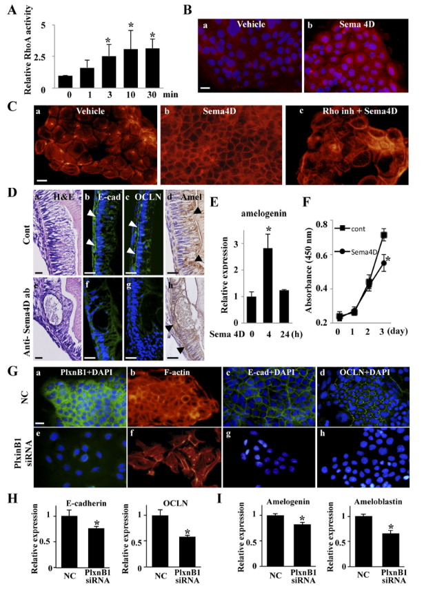
Fig. 1. Expression of Sema4D and RhoA in mouse incisors.
(A–C) Illustrations of ameloblasts and a mouse incisor. (A) Cuboidal or low columnar IEEs differentiate into elongated and polarized secretory ameloblasts. (B) Sagittal section of lower incisor. (C) Enlargement of the boxed region in B showing the epithelial layers that comprise the proximal end and displaying the gradual differentiation of ameloblasts in the proximal to distal direction (arrow). See text for details. (D–J) Immunostaining for Sema4D in the paraffin-embedded P2 lower incisor of a WT mouse. The boxed areas in D are magnified in E–J. (K–M) Active RhoA expression in the P2 WT lower incisor. The boxed areas in K are magnified in L and M. Arrowheads in M indicate the accumulation of active RhoA at the proximal and basal ends of secretory differentiated ameloblasts. (N–P) Total RhoA expression in the sagittal section of the P2 WT lower incisor. The boxed areas in N are magnified in O and P. Bars ¼ 250 mm in D, K, and N and 50mm in E–J, L, M, O, and P. IEEs ¼ inner enamel epithelial cells; SAs ¼ secretory ameloblasts; TP ¼ Tome’s process; EMPs ¼ enamel matrix proteins; TWCs ¼ terminal web complexes; AB ¼ apical bud; ODs ¼ odontoblasts; DE ¼ dental epithelium; Dt ¼ dentin; Enm ¼ enamel; SR ¼ stellate reticulum; TAs ¼ transit amplifying cells; OEEs ¼ outer enamel epithelial cells; SI ¼ stratum intermedium; Pre-AMs ¼ pre-ameloblasts.

Immunostaining, F-actin staining, and TUNEL staining
Indirect immunostaining using the antibodies described below was performed on cultured cells and the paraffinembedded and frozen sections as described.(6) After blocking, the sections were reacted with the following antibodies: RhoA (sc-418; Santa Cruz Biotechnology, Santa Cruz, CA, USA; 1:100), Plexin B1 (sc-28372; Santa Cruz; 1:100), active RhoA (26904; NewEast Biosciences, Malvern, PA, USA; 1:100), Ki67 (M7249; DAKO, Carpinteria, CA, USA; 1:100), E-cadherin (MAB7481; R&D Systems, Minneapolis, MN, USA; 1:100), occludin (LS-B2320; LifeSpan BioSciences, Seattle, WA, USA; 1:100), Akt (9272S; Cell Signaling Technology, Beverly, MA, USA; 1:100), phospho-Akt (9271S; Cell Signaling Technology; 1:100), Sema4D (ab39710, Abcam, Cambridge, MA, USA; 1:100), LARG (bs-4213R; Bioss Antibodies, Woburn, MA, USA; 1:100), b-galactosidase (b-gal) (PM049; MBL, Nagoya, Japan; 1:100). Anti-amelogenin (1:1000) and anti-ameloblastin (1:500) antibodies were a kind gift from Dr. Uchida.(24,25) DAPI (1 mg/mL), Alexa Fluor 488 (1:500), and Alexa Fluor 546 (1:500) secondary antibodies were procured from Thermo Fisher Scientific (Rockford, IL, USA). To detect filamentous actin (F-actin), sections and cells were stained using Alexa Fluor 546–conjugated phalloidin (Thermo Fisher Scientific; A22283). TUNEL staining was performed as previously reported with ApopTag in situ apoptosis detection kits (Merck Millipore; S7100). Fluorescence images were obtained using a fluorescence microscope (IX71, BX51; Olympus) or laser-scanning confocal microscope (FV300; Olympus). Image analyses were carried out using ImageJ (NIH, Bethesda, MD, USA; https:// imagej.nih.gov/ij/) or the software provided with the confocal microscope.
Fig. 2. Sema4D-Plexin-B1 acts upstream of RhoA signaling in ameloblasts.
(A) Time course of related RhoA activity in mHAT9d cells treated with Sema4D. (B) Immunostaining of active RhoA in serum-starved mHAT9d cells stimulated with vehicle (a) or recombinant Sema4D protein (b). (C) F-actin staining in serum-starved mHAT9d cells stimulated with vehicle (a), Sema4D (b), or Sema4D after pretreatment with Rho inhibitor (c). (D) H&E staining and immunostaining for E-cad, OCLN, and amelogenin (Amel) in untreated (cont) and anti-Sema4D antibody (ab) (500 ng/mL)–treated incisors cultured for 6 days (n ¼ 4). (E) Time course of amelogenin mRNA expression in primary mouse ameloblasts treated with Sema4D (20mg/mL). (F) Proliferation of mHAT9d cells cultured with or without Sema4D. Cell number was counted by DAPI staining (n ¼ 3). (G) Immunofluorescence of Plexin-B1 (PlxnB1), F-actin, E-cad, and OCLN in mHAT9d cells transfected with nonspecific control siRNA (NC) (a–d) or siRNA specific for Plexin-B1 (e–h). (H) E-cad and OCLN mRNA expression after knockdown of Plexin-B1 (n ¼ 3). (I) Amelogenin and ameloblastin expression after knockdown of Plexin-B1 (n ¼ 3). Bars ¼ 20 mm.

Immunostaining, F-actin staining, and TUNEL staining
Indirect immunostaining using the antibodies described below was performed on cultured cells and the paraffinembedded and frozen sections as described.(6) After blocking, the sections were reacted with the following antibodies: RhoA (sc-418; Santa Cruz Biotechnology, Santa Cruz, CA, USA; 1:100), Plexin B1 (sc-28372; Santa Cruz; 1:100), active RhoA (26904; NewEast Biosciences, Malvern, PA, USA; 1:100), Ki67 (M7249; DAKO, Carpinteria, CA, USA; 1:100), E-cadherin (MAB7481; R&D Systems, Minneapolis, MN, USA; 1:100), occludin (LS-B2320; LifeSpan BioSciences, Seattle, WA, USA; 1:100), Akt (9272S; Cell Signaling Technology, Beverly, MA, USA; 1:100), phospho-Akt (9271S; Cell Signaling Technology; 1:100), Sema4D (ab39710, Abcam, Cambridge, MA, USA; 1:100), LARG (bs-4213R; Bioss Antibodies, Woburn, MA, USA; 1:100), b-galactosidase (b-gal) (PM049; MBL, Nagoya, Japan; 1:100). Anti-amelogenin (1:1000) and anti-ameloblastin (1:500) antibodies were a kind gift from Dr. Uchida.(24,25) DAPI (1 mg/mL), Alexa Fluor 488 (1:500), and Alexa Fluor 546 (1:500) secondary antibodies were procured from Thermo Fisher Scientific (Rockford, IL, USA). To detect filamentous actin (F-actin), sections and cells were stained using Alexa Fluor 546–conjugated phalloidin (Thermo Fisher Scientific; A22283). TUNEL staining was performed as previously reported with ApopTag in situ apoptosis detection kits (Merck Millipore; S7100). Fluorescence images were obtained using a fluorescence microscope (IX71, BX51; Olympus) or laser-scanning confocal microscope (FV300; Olympus). Image analyses were carried out using ImageJ (NIH, Bethesda, MD, USA; https:// imagej.nih.gov/ij/) or the software provided with the confocal microscope.
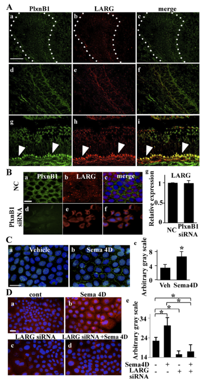
Fig. 3. LARG mediates Sema4D-induced RhoA activation.
(A) Double immunostaining for Plexin-B1 (PlxnB1) and LARG in apical bud (a–c), preAMs (d–f), and secretory ameloblasts (g–i) in P2 WT mouse lower incisor. Areas surrounded by white dotted lines indicate apical buds. (B) Immunofluorescence of Plexin-B1 and LARG in mHAT9d cells transfected with non-specific control siRNA (NC) (a–c) or siRNA specific for Plexin–B1 (d–f). LARG mRNA expression after knockdown of Plexin-B1 (g) (n ¼ 3). (C) Immunostaining for LARG in serum-starved mHAT9d cells treated with vehicle (veh) (a) or Sema4D (20mg/mL) (b) for 24 hours. Fluorescence intensity of LARG at the cell cortex was quantitated in ten randomly chosen view fields using the same threshold (c). (D) Immunostaining of active RhoA in serum-starved mHAT9d cells: nontreated (cont) (a), Sema4D-treated (b), LARG siRNA–transfected (c), and Sema4D-treated following previous transfection with LARG siRNA (d). Bar diagram shows the corresponding group data (e). Bars ¼ 40 mm (A), 20mm (B), (C), and (D).

Cells suspended at 2 × 106/ml in standard adhesion buffer were stimulated as indicated. After a washing step, cells were fixed in ice-cold 4% formaldehyde for 20 minutes and stained in permeabilization buffer (PBS; 0.5% saponin, 4 mM azide, 10% FCS) containing antiactive RhoA or antiactive CDC42 antibody for 30 minutes at 4°C. After incubation with FITC-conjugated secondary antibody in permeabilization buffer (30 min at 4°C), cells were analyzed by cytofluorimetric quantification using a MACSQuant Analyzer.
Figure 7. Impairment of RhoA and CDC42 activation in cystic fibrosis (CF) monocytes.
(A) A guanosine triphosphate (GTP)–binding assay was performed in CF versus healthy monocytes triggered by 1-minute 50 nM N-formylmethionyl-leucyl-phenylalanine (fMLP) stimulation. Percentage variation relative to resting cells is shown. *P < 0.01 by Student’s t test (n = 3; mean ± SD). (B) Representative experiment summarized in fluorescence intensity histograms of RhoA-GTP and CDC42-GTP staining of monocytes from healthy donors and patients with CF. The results are presented as histograms of fluorescence intensity in log scale. Dashed lines indicate the reference values of isotype control antibodies.

Cells suspended at 2 × 106/ml in standard adhesion buffer were stimulated as indicated. After a washing step, cells were fixed in ice-cold 4% formaldehyde for 20 minutes and stained in permeabilization buffer (PBS; 0.5% saponin, 4 mM azide, 10% FCS) containing antiactive RhoA or antiactive CDC42 antibody for 30 minutes at 4°C. After incubation with FITC-conjugated secondary antibody in permeabilization buffer (30 min at 4°C), cells were analyzed by cytofluorimetric quantification using a MACSQuant Analyzer.
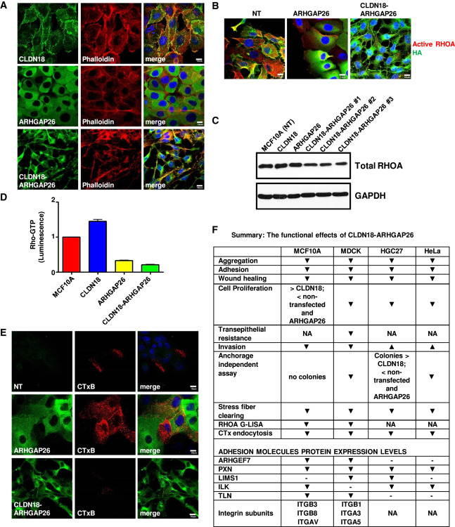
(A) Actin cytoskeletal staining of MCF10A cells expressing CLDN18, ARHGAP26, and CLDN18-ARHGAP26. Cells were immunostained with HA for CLDN18- and CLDN18-ARHGAP26-expressing cells and phalloidin conjugated with Alexa Fluor 594 fluorescence.
(B) Active RHOA immunofluorescence analysis in MCF10A NT cells and stables expressing ARHGAP26 and CLDN18-ARHGAP26. Cells were stained with an antibody to active RHOA and DAPI.
(C) Western blot analysis of total RHOA in NT MCF10A and cells expressing CLDN18, ARHGAP26, and CLDN18-ARHGAP26. Cells were immunostained with RHOA antibody and GAPDH.
(D) Reduced GAP activity in MCF10A stables expressing ARHGAP26 and CLDN18-ARHGAP26. The GAP activity was analyzed in a pull-down assay (G-LISA; Cytoskeleton). The amount of endogenous active GTP-bound RHOA was determined in a 96-well plate coated with RDB domain of Rho-family effector proteins. The GTP form of RHO from cell lysates of the different stable lines bound to the plate was determined with RHOA primary antibody and secondary antibody conjugated to HRP. Luminescence values were calculated relative to NT MCF10A cells.
(E) Live MCF10A cells expressing CLDN18, ARHGAP26, and CLDN18-ARHGAP26 were incubated with Alexa-Fluor-594-conjugated CTxB for 15 min at 37°C followed by washing and fixation. Cells were immunostained with HA or GFP antibody and DAPI.
(F) Summary of the functional effects of CLDN18-ARHGAP26 in MCF10A, MDCK, HGC27, and HeLa.
Data are presented as mean ± SD (D). Scale bars in (A), (B), and (E) represent 10 μm.

Immunostaining and imaging
Human breast samples were fixed in formalin and cut at 3-µm thickness. Mouse mammary tissue was fixed in either 4% PFA or Carnoy’s fixative, as described previously (McCaffrey et al. 2012), and cut at 8-µm thickness. Deparaffinization and immunostaining were performed as described previously (McCaffrey et al. 2012). The primary antibodies used were as follows: cleaved-Caspase-3 (1/300; Cell Signaling, 9661), Dlg1 (1/100; US Biologicals, S0095-30), E-Cadherin (1/500; BD Transduction, 610181), Ezrin (1/300; Cell Signaling, 3145), Ki67 (1/300; Abcam, ab15580), Par3 (1/250; Millipore, 07-330), Par6B (1/300, Santa Cruz Biotechnology, sc-67393), phalloidin (1/100; Invitrogen, A34055), phospho-Histone-H3 (1/250; Cell Signaling, 9701), aPKCι (1/500; BD Transduction, 610175), phospho-myosin light chain II (Cell Signaling, 3671), pan-laminin (Abcam, ab14055), RhoA-GTP (NewEast Biosciences, 26904), p190-B(BD Transduction, 611613), α-Tubulin (1/250; Millipore, MAB1864), and α-Tubulin (1/500; Sigma, T9026). Secondary antibodies (Alexa fluor 488, 555, and 647) were used at a 1/750 dilution for 1 h at room temperature. For TUNEL staining, tissue sections were prepared and stained using the TumorTACs kit according to the manufacturer’s instructions (Trevigen), except 3,3′-diaminobenzidine (DAB) chromogen was replaced with Alexa fluor 555 Tyramide Signal Amplification (ThermoFisher) for fluorescence detection. Confocal imaging was performed using a LSM700 from Zeiss with 20×/0.8 NA or 40×/1.4 NA lenses.
Image processing of brightness and contrast was performed in ImageJ and was applied uniformly to the whole image.
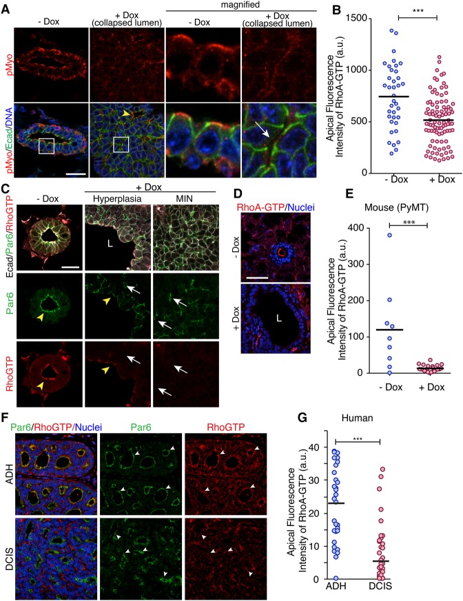
Luminal collapse is associated with disrupted apical integrity.
(A) Image of mouse mammary glands with or without doxycycline-induced PyMT expression immunostained for phospho-myosin II (red) and E-Cadherin (green). Yellow arrowheads show open lumina, and white arrows show collapsed lumina. (B) Quantification of phospho-myosin II intensity at the apical membranes. Five tissue sections each were analyzed from three mice. (C) Images of mouse mammary glands with or without doxycycline-induced PyMT expression immunostained for Par6 (red) and active RhoA (RhoGTP; green). Yellow arrowheads show open lumina, and white arrows show collapsed lumina. (D) Image showing RhoA-GTP in open ducts in glands with or without doxycycline-induced PyMT. The bottom panel shows a duct that has not collapsed. (E) Quantification of active RhoA (RhoGTP) at the apical membrane. Three tissue sections each were analyzed from three mice. (F) Images of adjacent ADH and DCIS immunostained for Par6 (green) and RhoA-GTP (red). (G) Quantification of apical intensity of RhoA-GTP in ADH (n = 29 lumina) and DCIS (n = 52 lumina) from four human subjects. Bars: A,C, 20 µm; E, 50 µm.

Immunostaining, EdU essay, cell density analysis, and cell anisotropy analysis
Figure S5. Stresses are altered in Wnt5a-/- limbs. Related to Figure 3, Figure 5, and STAR METHODS.
A. P-Myosin II anisotropy quantification. P-Myo II angles in WT (orange) and Wnt5a-/- (blue) samples plotted along the PD axis (n=3 WT, and n=3 Wnt5a-/- ). Data are represented as mean ± SD. B-E. RhoA-GTP and SOX9 double immunostaining on transverse sections of E12.5 WT and Wnt5a-/- limbs. RhoA-GTP expression is severely disorganized in the distal SOX9- region in Wnt5a-/- limbs (C and E; n=4 WT, n=3 Wnt5a-/- limbs). Scale bar is 50 µm. F. Droplet calibration: measured interfacial tension values of Novec 7700 oil containing 2% (w/w) Krytox-PEG(600), both with and without fluorinated Rhodamine (at 25 µM concentration), in Milli-Q water and in tissue culture media. G. Injected droplets along the AP and PD axis in E12.5 + 6h WT and Wnt5a-/- digits. Dashed lines show the border between Sox9- and Sox9+ regions (n=37 droplets in WT, 22 in Wnt5a-/- ). Elliptical deformation is depicted in each droplet as well as the magnitude of stress (in Pa), according to the color-coded scale. 0 on the x axis corresponds to the digit midline. Notice the difference in AP size between control and Wnt5a-/- samples. Wnt5a-mutant metacarpal cartilages are thicker along the AP axis. Abbreviations: A: anterior, ML: midline, Po: posterior.

Immunohistochemistry and immunofluorescence
Immunohistochemical and immunofluorescent staining were performed as described previously (Otsu et al., 2016, 2011). After blocking, the sections were reacted with the following antibodies (1:100): active RhoA (26904, RRID:AB_1961799; NewEast Biosciences), Ki67 (14-5698-82, RRID:AB_10854564; Thermo Fisher Scientific), E-cadherin (610182, RRID:AB_397581; BD Biosciences), F-actin (bs-1571R, RRID:AB_10859354, Bioss), HIF1α (ab16066, RRID:AB_302234; Abcam), p-LATS1/2 (SAB4504615; Merck), Merlin (HPA003097, RRID:AB_1079473; Merck), α-catenin (71-1200, RRID:AB_2533974; Thermo Fisher Scientific), PDH (MA5-14805, RRID:AB_10986167; Thermo Fisher Scientific), citrate synthase (ab96600, RRID:AB_10678258; Abcam), YAP/TAZ (8418, RRID:AB_10950494; Cell Signaling Technology), YAP1 (ab205270, RRID:AB_2813833, Abcam), TAZ (sc-518026; Santa Cruz Biotechnology), pMLC (3671, RRID:AB_330248; Cell Signaling Technology), β-catenin (sc-7963, RRID:AB_626807; Santa Cruz Biotechnology) and pYAP (D9W2I, RRID:AB_2650553; Cell Signaling Technology). DAPI (300 nM; D1306, RRID:AB_2629482), Alexa Fluor 488 (1:500) and Alexa Fluor 546 (1:500) secondary antibodies were procured from Thermo Fisher Scientific. To detect F-actin, the cells were stained using Alexa Fluor 546-conjugated Phalloidin (6.6 µM; A22283, RRID:AB_2632953; Thermo Fisher Scientific). TUNEL staining was conducted using in situ apoptosis detection kits according to the manufacturer’s protocol (MK500; Takara Bio). Images were obtained under a fluorescence microscope (BX51, IX71, Olympus), laser-scanning confocal microscope (C1si, Nikon) or imaging cytometer (Cytell Cell Imaging System, GE Healthcare UK). Image analyses were carried out using ImageJ or the software provided with the microscope. For the analysis of cell proliferation, cells were imaged using at least 10 fields in every well under ×10 magnification using the Cytell Cell Imaging System, and the imaged nuclei (DAPI fluorescence) were enumerated as the cell number using an image analysis software (IN Cell Analyzer 1000 Workstation, GE Healthcare UK). Appropriate positive and negative controls were run during each experiment.
Hypoxia activated RhoA signaling.
(A,B) Immunostaining for Active RhoA (A) and p-MLC (B) in the apical bud of WT P3 mouse lower incisors. (C) Active RhoA expression in the apical bud cultured in normoxia (left) and hypoxia (right) for 2 days. Pseudo-color images (bottom) show the relative intensity of active RhoA and p-MLC fluorescence. (D-G) Immunofluorescence of active RhoA in mHAT9d cells transfected with non-specific control siRNA (NC) or two different siRNA specific for HIF1α in normoxia and hypoxia. (H) Immunoblotting for HIF1α and α-tubulin in mHAT9d cells cultured in hypoxia for 0 h and 24 h. (I) Expression of HIF1α mRNA in mHAT9d cells transfected with non-specific control siRNA (NC) or siRNA specific for HIF1α in hypoxia; n=3. (J) Quantification of active RhoA fluorescence in D-G; n=4. Data are mean±s.e.m. *P<0.05, ***P<0.001 (unpaired two-tailed Student’s t-test). Scale bars: 50 µm (A-C); 20 µm (D-G).

Immunohistochemical analysis for in vivo brain section

Indirect immunofluorescence
Subconfluent cells (unless otherwise indicated) were fixed for 30 min at room temperature in 4% (w/v) paraformaldehyde in PBS and permeabilised with 0.1% Triton X-100 (Sigma) and incubated with primary antibodies (1:100, except cortactin and vinculin, 1:300). F-actin was visualised with Alexa-Fluor-546- or -488-conjugated phalloidin and, when indicated, the nuclei were stained using Hoechst 33342 (Molecular Probes) together with secondary antibodies (1:100). For MT1-MMP cell surface exposure, the permeabilisation step was omitted and cells were incubated for 1 h with MT1-MMP antibodies after several PBS washes. Another 30 min step with 4% PFA was performed to fix the antibodies before permeabilising with 0.1% Triton X-100 and immunofluorescent staining as above. The coverslips were washed in water and mounted on microscope slides with ProLong Gold Antifade containing (or not containing) 4′,6-diamidino-2-phenylindole (DAPI; Life Technologies). For STED, phalloidin-conjugated Alexa-ATTO 647N (Invitrogen) for F-actin detection or ATTO647N-labelled secondary antibodies (Invitrogen) for vinculin or cortactin detection were used (at a 1:100 dilution).

Immunofluorescence Staining
Sectioned lung tissues were first blocked using 5% w/v bovine serum albumin for 1 h, followed by incubation with the primary antibodies against Smad3 (EP568Y, Abcam), phospho-Smad3 (ab52903; Abcam), TGFβ1 (Ab179695; Abcam), RhoA-GTPase (26904; New East Biosciences), AhR (Ab84833; Abcam), and EpCAM (G8.8; ThermoFisher), respectively, overnight at 4°C. The sample sections were then incubated with secondary antibodies conjugated with Alexa Fluor dyes (ThermoFisher) at room temperature for 1 h. Isotype-matched negative control antibodies (R&D Systems) were used under the same conditions. The nuclei were counterstained with 6-diamidino-2-phenylindole, dihydrochloride (Solarbio, Beijing, China). Sections were mounted with the ProLong Gold Anti-fade Kit (Molecular Probes) and observed with a Nikon Eclipse Ti-U microscope equipped with a DS-Fi2 camera (Nikon). To determine the fluorescence signal in tissue sections, fluorescent-positive cells in four different high-power fields (500 μM2) from each slide were quantified using ImageJ v1.50e (National Institutes of Health). At least two tissue sections per mouse were included for analysis and presented as mean fluorescence intensity per square micrometer.
Western Blotting
Western blotting was performed as previously described (29). Briefly, the collected cells were lysed in RIPA buffer (Sigma-Aldrich) containing protease and phosphatase inhibitor cocktails (Solarbio Inc., Beijing China). Protein concentration was measured using a bicinchoninic acid protein assay kit (Pierce). Aliquots of 30–50 μg protein samples were used for SDS-PAGE and then transferred to a polyvinylidene difluoride membrane (Invitrogen). After blocking with 5% non-fat milk in Tris-buffered saline with Tween-20 (TBST), the membrane was incubated with anti-RhoA GTPase (New East Bioscience, PA), AhR (Abcam), phosphor-Smad3 (Abcam), and total Smad3 (Abcam) or anti-β-actin antibodies. Detailed information is included in the online repository (Supplementary Table 1). Blots were visualized with a horseradish peroxidase-conjugated secondary antibody (Sizhengbo Inc., Beijing, China) and enhanced chemiluminescence Western blotting detection system (GE Life Sciences). Relative protein expression was determined by densitometric analysis using ImageJ (NIH).
AhR directly binds RhoA and participates in the BaP-induced RhoA activity.
(A) Sequence of AhR binding site. (B) Eight putative AhR binding sites in the promoter region of RhoA. (C) Luciferase reporter assays with luciferase reporter vector pGL-3 basic (empty) or containing serially truncated fragments of the RhoA promoter (AhR reporter) in 16HBECs. (D) Luciferase reporter assays with luciferase reporter vector pGL-3 basic containing wild-type or mutated truncated fragments in 16HBECs. (E) Representative immunofluorescence images of AhR, RhoA, and co-localized expression in the lung tissues of a mouse model. (F,G) Quantitative analysis of the fluorescent signal in (E) (n = 6 mice/group). Fluorescent-positive cells of tissue sections for AhR (F) and RhoA (G) were quantified in at least four different high-power fields (500 μm2) in two to three different lung sections per mouse by using Fiji ImageJ. Data represent mean ± SEM. *p < 0.05, **p < 0.01, and ***p < 0.001.

Immunofluorescence Staining
Sectioned lung tissues were first blocked using 5% w/v bovine serum albumin for 1 h, followed by incubation with the primary antibodies against Smad3 (EP568Y, Abcam), phospho-Smad3 (ab52903; Abcam), TGFβ1 (Ab179695; Abcam), RhoA-GTPase (26904; New East Biosciences), AhR (Ab84833; Abcam), and EpCAM (G8.8; ThermoFisher), respectively, overnight at 4°C. The sample sections were then incubated with secondary antibodies conjugated with Alexa Fluor dyes (ThermoFisher) at room temperature for 1 h. Isotype-matched negative control antibodies (R&D Systems) were used under the same conditions. The nuclei were counterstained with 6-diamidino-2-phenylindole, dihydrochloride (Solarbio, Beijing, China). Sections were mounted with the ProLong Gold Anti-fade Kit (Molecular Probes) and observed with a Nikon Eclipse Ti-U microscope equipped with a DS-Fi2 camera (Nikon). To determine the fluorescence signal in tissue sections, fluorescent-positive cells in four different high-power fields (500 μM2) from each slide were quantified using ImageJ v1.50e (National Institutes of Health). At least two tissue sections per mouse were included for analysis and presented as mean fluorescence intensity per square micrometer.
Western Blotting
Western blotting was performed as previously described (29). Briefly, the collected cells were lysed in RIPA buffer (Sigma-Aldrich) containing protease and phosphatase inhibitor cocktails (Solarbio Inc., Beijing China). Protein concentration was measured using a bicinchoninic acid protein assay kit (Pierce). Aliquots of 30–50 μg protein samples were used for SDS-PAGE and then transferred to a polyvinylidene difluoride membrane (Invitrogen). After blocking with 5% non-fat milk in Tris-buffered saline with Tween-20 (TBST), the membrane was incubated with anti-RhoA GTPase (New East Bioscience, PA), AhR (Abcam), phosphor-Smad3 (Abcam), and total Smad3 (Abcam) or anti-β-actin antibodies. Detailed information is included in the online repository (Supplementary Table 1). Blots were visualized with a horseradish peroxidase-conjugated secondary antibody (Sizhengbo Inc., Beijing, China) and enhanced chemiluminescence Western blotting detection system (GE Life Sciences). Relative protein expression was determined by densitometric analysis using ImageJ (NIH).
RhoA mediates the regulation of AhR on BaP co-exposure-induced TGFβ1 production and signaling activation.
(A) Western blot analysis of RhoA-GTP expression in BaP (1 μM) and Der f 1 (30 μg/ml) or combination-treated 16HBECs with or without AhR knockdown. (B) Quantitative analysis of Western blots in (A). (C) Levels of TGFβ1 in supernatants of BaP-treated 16HBECs with or without fasudil at varying doses (0.03–0.3 μM). (D) Levels of TGFβ1 in supernatants of BaP co-exposure-treated 16HBECs in the presence or absence of fasudil (0.3 μM). (E) Western blot analysis of RhoA-GTP expression in 16HBECs expressing either a constitutively active RhoA (RhoA-L63) or dominant-negative RhoA (RhoA-N19). (F,G) Levels of TGFβ1 in supernatants of BaP (1 μM), Der f 1 (30 μg/ml), and co-exposure-treated 16HBECs expressing either RhoA-L63 (F) or RhoA-N19 (G). (H–J) Western blot analysis of p-Smad3 expression in BaP (1 μM), Der f 1 (30 μg/ml), and co-exposure-treated 16HBECs expressing either RhoA-L63 (H,I) or RhoA-N19 (H,J). Data represent mean ± SEM. *p < 0.05, **p < 0.01, and ***p < 0.001.

Immunofluorescence Staining and Confocal Microscopy
For observing the distribution of total RhoA and the active RhoA-GTP, immunofluorescence staining of blastocysts was performed as described by Wang et al.33 using an anti-RhoA antibody (ab86279, Abcam) and an anti-active RhoA antibody (26904, New East Biosciences, King of Prussia, PA, USA). Slides were observed by confocal scanning laser microscope (LSM 710 model; Zeiss, Jena, Germany) and images analysed with Zeiss LSM image browsing software.
Localisation of total RhoA and phospho-RhoA in mouse embryos (10 × 20 magnification). (A) Images show RhoA antigen labelled in green, propidium iodide labeled nuclei in red, and the merged images. (B) images showing phospho-RhoA antigen labelled in green, Hoechst 33342 labelled nuclei in blue, and the merged images.

Immunofluorescence staining.
Immunofluorescence staining was performed as previously reported (10, 68, 69). The following antibodies were used: F4/80 (BM8, Thermo Fisher Scientific), Arg-1 (D4E3M, Cell Signaling Technology), iNOS (D6B6S, Cell Signaling Technology), and RhoA-GTPase (26904, New East Biosciences). Detailed information is provided in Supplemental Table 2. To determine the fluorescence signal in tissue sections, fluorescence-positive cells in 4 different high-power fields from each lung section were quantified using ImageJ v1.50e (NIH) and presented as mean fluorescence intensity per square micrometer. Four to 6 lung sections from each sample were used for analysis.
(A) Representative image of immunofluorescence staining with primary antibodies against RhoA-GTP in BMDMs. Nuclei were counterstained with 4′-6-diamidino-2-phenylindole dihydrochloride (DAPI). Right panel, quantification of RhoA-GTP+ cells (n = 3–4/group). Original magnification x20. (B) Quantitative RT-PCR analysis for M1-associated genes in Ccl2-treated BMDMs with or without fasudil pretreatment (n = 3/group). (C) Quantitative RT-PCR analysis for M1-associated genes in BMDMs treated with a plasmid carrying RhoA control (RhoA WT) and constitutively active RhoA (RhoA-L63) (n = 3/group). (D) Coimmunoprecipitation of CCR2 and RhoA in Ccl2-treated THP-1 cells. Data in A and B were compared by 2-way ANOVA. Data in C were compared by 2-tailed Student’s t test. *P < 0.05; **P < 0.01.

Immunofluorescence
Cushions were fixed in 4% PFA for 30 min at 4°C, permeabilized with 0.02% Triton-X and blocked using 3% BSA, 20 mM MgCl, 0.3% Tween 20, 0.3 M glycine, and 5% donkey serum in 1×TBS. Samples were incubated with the following primary antibodies at 1:100 dilution unless noted otherwise: PHH3 (mouse or rat, Cell Signaling, 9701), caspase 3 (mouse, Cell Signaling, 9662), alpha-smooth-muscleactin-Cy3 conjugated (mouse, Sigma, C6198), RhoA-GTP (mouse, New East Biosciences, 26904), Rac1-GTP (mouse, New East Biosciences, 26903), erk12pERK (rabbit, Cell Signaling, 3192), pSmad2/3 (rabbit, Cell Signaling, 9701), pSmad1/5 (Cell Signaling, 9516), pSER19 on myosin light chain kinase (rabbit, 1:50, Thermo-Scientific, PA5-17726) and VE-cadherin (rabbit, Abcam ab33168). Antibodies requiring amplification (pERK, pSmad1/5 and pSmad2/3) were also incubated in 1% H2O2 in PBS for 40 min, stained using HRP-conjugated secondary antibodies and incubated using a TSA kit. Secondary antibodies were applied in 5% BSA in TBS at 1:100 unless noted: goat anti-mouse Alexa Fluor 488 (Thermo, A-21202), goat anti-rabbit Alexa Fluor 568 Thermo, A11011 (1:200 for VE-cad), goat anti-mouse Alexa Fluor 635 Thermo, A31574 and donkey anti-mouse Alexa Fluor 647 A-31571. After staining, cushions were optically cleared using HISTO-M solution (Visikol). Stained cushions were imaged in glass-bottomed 96-well plates using an inverted Zeiss LSM 710 microscope. For LAL sections, whole hearts from day 7 chicks were flushed with TBS and fixed with 4% PFA overnight, embedded with paraffin wax and sectioned. Antigen retrieval was carried out with citrate buffer. Endogenous peroxidase was blocked with 1% H2O2 in PBS for 40 min. Sections were then permeabilized and blocked with the buffer as above. Sections were incubated with pSmad1/5 (rabbit, 1:100, Cell Signaling, 9516) or pERK12 (rabbit, 1:100, Cell Signaling, 3192) and with MF20 (mouse, 1:100, eBioscience, 14-6503-82). Sections were then incubated with donkey anti-rabbit HRP (1:100, Rockland, 611-703-127) and donkey anti-mouse AF568 (1:100, Thermo-Scientific, A10037). Signal was amplified using TSA Amplification Kit (Perkin Elmer).
localization on cushion surface and 30 microns inside and Rac1-GTP inside (B) Disruption of apical-basal
polarity at endothelium with ROCK inhibition (C) Honeycomb like pattern in RhoA-GTP stain associated
with compressive stress

Immunofluorescence analyses
Deparaffinized vessel sections and methanol-fixed HUASMCs were blocked in Tris buffer (pH 7.6) containing 1% (w/v) BSA. Primary antibodies were diluted in blocking solution as follows: RGS5 1:200, CD31 1:50, PCNA and SMA 1:500, myocardin 1:100. Samples were incubated with the antibodies for 18 h at 4°C. After rinsing, sections or cells were incubated with secondary antibodies for 2 h at room temperature, additional 10 min with 4′,6-Diamidin-2-phenylindol (DAPI, Invitrogen) in PBS and mounted in Mowiol (Calbiochem). Quantification of fluorescence intensity in cultured cells or medial SMCs in arteries was performed by utilizing the morphological analysis software Cell^R from Olympus (Hamburg, Germany). Cytoplasmic fluorescence intensities were analysed by comparing size-matched areas in three to five randomly selected microscopic fields of view. When analysing the fluorescence intensity of medial SMCs in arteries, three to five size-matched areas per section and artery were quantified. Nuclei containing PCNA were detected by a purple colour upon merging the blue DAPI-fluorescence with the corresponding red fluorescence.
A ……
D Immunofluorescence detection of active RhoA (Rho-GTP) in cross sections of collateral arterioles revealed a significant increase in RhoA activity during arteriogenesis in WT but not in RGS5-deficient mice (**P < 0.01 versus control (WT), ##P < 0.01 versus ligation (WT) and not significant (n.s.) versus control (RGS5−/−), n = 5, analysing up to three collaterals per animal; scale bar: 25 μm).